Nutr Bras. 2025;24(3):1635-1647
doi: 10.62827/nb.v24i3.3076

REVISÃO

Impacto da alimentação na longevidade baseada no modelo das Blue Zones: uma revisão de literatura

Impact of diet on longevity: a literature review based on the Blue Zones model

Bruno Virgolino Prado Tavares1, Thiago Condurú1

1Universidade da Amazônia (UNAMA), Belém, PA, Brasil

Recebido em: 21 de Outubro de 2025; Aceito em: 8 de Novembro de 2025.

Correspondência: Bruno Virgolino Prado Tavares, nutribrunovirgolino@gmail.com

Como citar

Tavares BVP, Condurú T. Impacto da alimentação na longevidade baseada no modelo das Blue Zones: uma revisão de literatura. Nutr Bras. 2025;24(3):1635-1647 doi: 10.62827/nb.v24i3.3076

Resumo

Introdução: As Blue Zones são regiões do mundo onde populações apresentam maior longevidade e qualidade de vida. Padrões alimentares específicos, aliados a fatores sociais e comportamentais, contribuem para a promoção da saúde e prevenção de doenças crônicas. Objetivo: Analisar o impacto dos padrões alimentares observados nas Blue Zones na longevidade humana, identificando alimentos, hábitos e comportamentos associados à saúde e prevenção de doenças crônicas. Métodos: Revisão de literatura incluindo estudos publicados entre 2018 e 2025, abrangendo revisões sistemáticas, narrativas e estudos observacionais. Foram selecionados trabalhos que abordassem padrões alimentares das Blue Zones e seus efeitos sobre a longevidade e a saúde. Resultados: Foram incluídos 14 estudos, incluíndo regiões como Japão, Itália e Costa Rica. Dietas baseadas em alimentos minimamente processados, vegetais, leguminosas e cereais integrais, com consumo moderado de proteínas animais, mostraram-se associadas a melhores desfechos de saúde. Fatores sociais, ambientais e hábitos cotidianos, como convivência comunitária e atividade física leve, também influenciam positivamente. Compostos bioativos, como polifenóis, apresentaram potenciais efeitos antioxidantes e anti-inflamatórios, os quais podem contribuir para a modulação de fatores secretórios ligados à senescência. Conclusão: Padrões alimentares das Blue Zones, combinados com fatores sociais e comportamentais, contribuem para a longevidade e saúde. Contudo, há predominância de estudos descritivos, indicando necessidade de pesquisas longitudinais e ensaios clínicos para compreender os mecanismos subjacentes e orientar estratégias nutricionais e políticas de saúde voltadas ao envelhecimento saudável.

Palavras-chave: Alimentação; Longevidade; Dieta Mediterrânea.

Abstract

Introduction: The Blue Zones are regions of the world where populations show greater longevity and quality of life. Specific dietary patterns, together with social and behavioral factors, contribute to health promotion and the prevention of chronic diseases. Objective: To analyze the impact of dietary patterns observed in the Blue Zones on human longevity, identifying foods, habits, and behaviors associated with health and chronic disease prevention. Methods: A literature review including studies published between 2018 and 2025, encompassing systematic reviews, narrative reviews, and observational studies. Studies addressing the dietary patterns of the Blue Zones and their effects on longevity and health were selected. Results: Fourteen studies were included, covering regions such as Japan, Italy, and Costa Rica. Diets based on minimally processed foods, vegetables, legumes, and whole grains, with moderate consumption of animal proteins, were associated with better health outcomes. Social, environmental, and daily habits, such as community interaction and light physical activity, also had positive effects. Bioactive compounds, such as polyphenols, showed potential antioxidant and anti-inflammatory effects, which may contribute to the modulation of secretory factors linked to cellular senescence. Conclusion: Dietary patterns in the Blue Zones, combined with social and behavioral factors, contribute to longevity and health. However, the predominance of descriptive studies highlights the need for longitudinal research and clinical trials to understand underlying mechanisms and guide nutritional strategies and health policies aimed at healthy aging.

Keywords: Diets; Longevity; Mediterranean.

Introdução

O processo de envelhecimento populacional no Brasil passou a ser amplamente discutido a partir do final da década de 1960, quando o termo “longevidade” foi incorporado ao debate demográfico. No estudo “O envelhecimento da população brasileira: um enfoque demográfico”, associam o conceito de longevidade ao número de anos vividos por um indivíduo ou, em média, por uma geração [1].

Entretanto, em outro estudo, longevidade é um fenômeno multifatorial que transcende a mera contagem de anos de vida. Os autores destacam que o envelhecimento saudável está associado ao aumento das competências físicas e mentais, ao acúmulo de inteligência emocional e sabedoria, à manutenção do bem-estar subjetivo, à maior plasticidade para lidar com perdas e ganhos e à habilidade para enfrentar os impactos físicos e psicológicos decorrentes de doenças [2].

O envelhecimento é um processo biológico multifatorial, caracterizado por alterações celulares, que levam à redução da capacidade funcional de indivíduos e aumento da suscetibilidade de doenças crônicas e riscos maiores de quedas, infartos e acidentes. Diversos autores têm evidenciado que padrões alimentares saudáveis, especialmente aqueles com características da dieta mediterrânea, como observado nas populações das Blue Zones, podem modular alguns mecanismos biológicos associados ao envelhecimento, como o estresse oxidativo, a inflamação crônica de baixo grau e o fenótipo secretor associado à senescência [3-6].

Tem sido relatado que os determinantes sociais da saúde contribuem para identificar os diferentes contextos de vida de cada indivíduo e influenciam de maneira significativa sua trajetória de envelhecimento. Nesse sentido, Dahlgren e Whitehead desenvolveram um modelo que organiza esses determinantes em níveis de relevância e importância, evidenciando que aspectos como renda, educação e estilo de vida são determinantes críticos da saúde [7].

Nesse contexto, o conceito de Blue Zones (Zonas Azuis) ganhou destaque internacional. Criado pelo jornalista Dan Buettner, o termo designa regiões do mundo nas quais a população apresenta maior expectativa de vida e melhor qualidade de saúde física, mental e espiritual. Em sua obra “Zonas Azuis: A solução para comer e viver como os povos mais saudáveis do planeta”, Buettner propõe que a longevidade é resultado de múltiplos fatores, mas enfatiza que a alimentação ocupa papel central nesse ecossistema [4]. Em “The Blue Zones Kitchen: 100 Recipes to Live to 100 (2019)”, o autor descreve detalhadamente os padrões alimentares das cinco Zonas Azuis identificadas na Figura 1: Sardenha (Itália), Okinawa (Japão), Nicoya (Costa Rica), Icária (Grécia) e Loma Linda (Califórnia, EUA). Nesses locais, observou-se o consumo predominante de feijões, grãos integrais, ervas, legumes, verduras e vegetais crucíferos (como brócolis, repolho e couve-flor), preparados de forma artesanal e consumidos regularmente [9].

Figura 1 - Distribuição geográfica das Blue Zones ao redor do mundo.

Fonte: Elaborada pelos autores.

O conjunto desses fatores, especialmente o padrão alimentar, é apontado como responsável pela menor incidência de doenças crônicas não transmissíveis e pela maior expectativa de vida observada nessas regiões. Nesse sentido, torna-se relevante investigar de forma sistemática a relação entre alimentação e longevidade, utilizando o modelo das Blue Zones como referência para identificar práticas alimentares e comportamentais potencialmente aplicáveis a outras populações.

Assim, o objetivo é analisar de forma sistemática o impacto dos padrões alimentares observados nas Blue Zones na longevidade humana, identificando os alimentos, hábitos e comportamentos associados à promoção da saúde e prevenção de doenças crônicas.

Métodos

Trata-se de uma revisão de literatura de natureza qualitativa, conduzida conforme as diretrizes do PRISMA (Preferred Reporting Items for Systematic Reviews and Meta-Analyses), com o objetivo de analisar evidências científicas sobre os padrões alimentares das Blue Zones e sua relação com a longevidade. A opção pela abordagem qualitativa se deu pelo caráter descritivo e ecológico, que são a natureza da maior parte dos estudos sobre Blue Zones, e que possuem uma heterogeneidade nos delineamentos que foram encontrados.

A coleta de dados foi realizada por meio de uma pesquisa bibliográfica sistemática em bases científicas reconhecidas, incluindo PubMed, um recurso gratuito desenvolvido e mantido pelo NCBI (National Center for Biotechnology Information), na Biblioteca Nacional de Medicina (NLM) dos Estados Unidos, SciELO (Scientific Electronic Library Online) e algumas pesquisas achadas por meio do sistema de busca do Google Scholar. Para otimizar a busca, foram utilizados operadores booleanos (AND, OR, NOT), permitindo combinar palavras-chave de forma estratégica, além de incluir e excluir termos específicos conforme o critério de relevância.

As palavras-chave selecionadas para a pesquisa são: “Blue Zones”, “longevity”, “nutrition”, “diet” e “healthy aging”, em inglês e português. Foram incluídos artigos publicados nos últimos 10 anos, considerando apenas textos completos em inglês ou português.

Os critérios de inclusão envolvem estudos que abordem padrões alimentares e hábitos de vida associados à longevidade em populações das Blue Zones, incluindo revisões sistemáticas, ensaios clínicos, estudos longitudinais e de coorte, priorizando publicações que apresentem evidências robustas sobre os padrões alimentares e hábitos de vida associados à longevidade. Foram excluídos estudos com foco exclusivamente genético, relatos de caso isolados, revisões narrativas sem metodologia clara e publicações duplicadas.

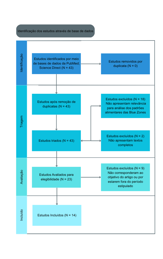
O processo de seleção e filtragem dos estudos seguiu as etapas de identificação, triagem, elegibilidade e inclusão, conforme o fluxograma do PRISMA (Figura 2). Inicialmente, os títulos e resumos foram analisados para verificar a adequação aos critérios de inclusão. Em seguida, os textos completos dos estudos potencialmente elegíveis foram avaliados integralmente por dois revisores independentes.

A extração de dados foi realizada por meio de uma planilha estruturada contendo: autor, ano de publicação, país, tipo de estudo, tamanho da amostra, principais intervenções, resultados e conclusões.

A avaliação da qualidade metodológica e do risco de viés dos estudos incluídos foi conduzida utilizando ferramentas adequadas ao tipo de estudo, como a Cochrane Risk of Bias Tool para ensaios clínicos e a Newcastle-Ottawa Scale para estudos observacionais.

A síntese dos dados foi realizada de forma qualitativa, com a identificação de padrões e convergências entre os resultados apresentados nos estudos. Quando pertinente, foi destacado aspectos divergentes e lacunas de conhecimento.

Por fim, a discussão abordou as principais evidências encontradas, suas implicações para a nutrição e promoção de longevidade, bem como as limitações inerentes à revisão garantindo transparência e reprodutibilidade na identificação, triagem e elegibilidade na inclusão dos artigos.

Resultados

O processo de seleção dos estudos seguiu rigorosamente as etapas propostas pelo PRISMA (2020), assegurando transparência e reprodutibilidade.

A pesquisa bibliográfica inicial identificou 43 estudos relevantes em bases científicas como PubMed, SciELO e Google Scholar. Nenhum registro foi removido antes da triagem, por se tratar de duplicatas, mantendo-se, portanto, todos os 43 artigos para a fase de triagem.

Durante a triagem de títulos e resumos, 18 artigos foram excluídos por não apresentarem relevância direta para a análise dos padrões alimentares das Blue Zones. Além disso, 2 estudos foram descartados por não disponibilizarem o texto completo, resultando em 23 artigos avaliados para elegibilidade.

Na etapa de elegibilidade, 9 estudos foram excluídos por não atenderem aos critérios de inclusão do presente estudo, seja por não corresponderem ao objetivo do artigo ou por estarem fora do período estipulado de publicação (últimos 10 anos).

Ao final do processo, foram incluídos 14 artigos na revisão qualitativa, os quais forneceram evidências detalhadas sobre padrões alimentares e hábitos de vida associados à longevidade nas Blue Zones. O fluxograma do PRISMA (Figura 2) apresenta de forma detalhada todas as etapas do processo de seleção, destacando os critérios aplicados em cada fase e garantindo transparência e reprodutibilidade da pesquisa.

A análise dos 14 estudos relacionados aos padrões alimentares das Blue Zones e sua relação com a longevidade, abrangendo diferentes tipos de desenho de estudo, incluindo revisões sistemáticas, revisões narrativas e estudos observacionais, ficou evidente que dentre os objetivos abordados pelos estudos, destacam-se: avaliar a aplicabilidade dos padrões alimentares das Blue Zones a diferentes populações; analisar a relação entre dieta, saúde cardiovascular e envelhecimento saudável; investigar o papel de fatores sociais, ambientais e comportamentais na promoção do bem-estar; e explorar os efeitos de alimentos ricos em polifenóis e dietas mediterrâneas ou vegetarianas na longevidade.

Os estudos incluídos foram publicados entre 2018 e 2025 e abordam diversas regiões e contextos, como Japão, Itália, Costa Rica e outras Blue Zones, além de comparações entre padrões alimentares mediterrâneos e japoneses. Alguns estudos enfatizam a importância da convivialidade e do ambiente social, enquanto outros se concentram em mecanismos biológicos e preventivos relacionados à dieta.

Em síntese, o processo pode ser representado da seguinte forma: 43 estudos identificados → 0 duplicatas removidas → 43 triados → 23 avaliados em texto completo → 14 incluídos na síntese qualitativa.

Fonte: Elaborada pelos autores.

Figura 2 - Fluxograma do processo de seleção de estudos segundo o método PRISMA.

Detalhes completos sobre os títulos, periódicos, tipos de estudo, autores e objetivos de cada estudo estão apresentados no Quadro 1.

Quadro 1 - Quadro de artigos

Título

Periódico

Tipo de
estudo

Citação

Objetivo

Living longer and lifestyle: A report on the oldest of the old in the Adventist Health Study-2

The Journal of Aging Research & Lifestyle

Revisão Observacional

Dos Santos et al. (2025)

Avaliar e descrever o perfil de saúde e os padrões alimentares de idosos, para entender como o estilo de vida e alimentação se relacionam com a longevidade.

The Power of Environment: A Comprehensive Review of the Exposome’s Role in Healthy Aging, Longevity, and Preventive Medicine-Lessons from Blue Zones and Cilento

Nutrients

Revisão Sistemática

Silvana et al. (2025)

Avaliar o papel das exposições ambientais, sociais e biológicas ao longo da vida, no envelhecimento saudável, longevidade e medicina preventiva.

How to promote healthy aging across the life cycle

European Journal of Internal Medicine

Revisão Sistemática

Cocchi et al. (2025)

Promover o envelhecimento saudável ao longo de todo o ciclo de vida, propondo uma abordagem que engloba fatores biológicos, comportamentais, ambientais e sociais.

Dietary polyphenols as geroprotective compounds: From Blue Zones to hallmarks of ageing

Ageing Research Reviews

Revisão Sistemática

Davinelli et al. (2025)

Investigar como os alimentos ricos em polifenóis, especialmente os consumidos nas Blue Zones, podem retardar os processos de envelhecimento.

Vegetarian diets for longevity: friend or foe?

Maturitas

Revisão Narrativa

Grammatikopoulou et al (2025)

Avaliar criticamente os efeitos das dietas vegetarianas na longevidade, considerando evidências científicas atuais.

Fostering wellbeing and healthy lifestyles through conviviality and commensality: Underappreciated benefits of the Mediterranean Diet

Nutrition Research

Revisão Narrativa

Bernardi et al. (2024)

Avaliar como a convivialidade pode mediar ou moderar os efeitos de dietas saudáveis e de outros comportamentos benéficos para o bem-estar.

Comparing The Mediterranean and The Japanese Dietary Pattern in Relation to Longevity - A Narrative Review

Endocrine, metabolic & immune disorder drug targets

Revisão Narrativa

Damigou et al. (2024)

Explorar as semelhanças e diferenças entre os padrões alimentares mediterrâneo e japonês em relação à longevidade, considerando também a adoção desses padrões por populações fora de suas regiões de origem.

A Narrative Review Exploring the Similarities between Cilento and the Already Defined “Blue Zones” in Terms of Environment, Nutrition, and Lifestyle: Can Cilento Be Considered an Undefined “Blue Zone”?

Nutrients

Revisão Narrativa

Aliberti et al. (2024)

Avaliar se a área de Cilento (Itália) possui similaridades com as Blue Zones em termos de fatores ambientais, dietéticos e de estilo de vida.

An Evidence Base for Heart Disease Prevention using a Mediterranean Diet Comprised Primarily of Vegetarian Food

Recent Advances in food, nutrition & agriculture

Revisão Narrativa

Gupta et al. (2023)

Avaliar a eficácia de uma dieta mediterrânea predominantemente vegetariana na prevenção de doenças cardíacas, com base em evidências científicas.

Diet and longevity in the Blue Zones: A set-and-forget issue?

Maturitas

Revisão Sistemática

Giovanni et al. (2022)

Discutir se os padrões alimentares das Blue Zones são aplicáveis a qualquer pessoa.

Impact od Polyphenolic-Food on Longevity: An Elixir of Life. An Overview

Antioxidants

Revisão Sistemática

Meccariello et al (2021)

Revisar os efeitos benéficos dos alimentos ricos em polifenóis sobre a longevidade.

Dietary Habits, Anthropometric Features and Daily Performance in Two Independent Long-Lived Populations from Nicoya peninsula (Costa Rica) and Ogliastra (Sardinia)

Nutrients

Revisão Narrativa

Nieddu et al. (2020)

Comparar os hábitos alimentares, características antropométricas e desempenho diário de populações longevas independentes da Península de Nicoya (Costa Rica) e Ogliastra (Sardenha).

Implementing a Mediterranean-Style Diet Outside the Mediterranean Region

Current Atherosclerosis Reports

Revisão Narrativa

Murphy et al. (2018)

Avaliar a viabilidade e eficácia de implementar uma dieta ao estilo mediterrâneo em populações fora da região do Mediterrâneo.

Inflammation, not Cholesterol, Is a cause of Chronic Disease

Nutrients

Revisão Narrativa

Tsoupras et al. (2018)

Reavaliar a relação entre colesterol e doenças crônicas, propondo que a inflamação sistêmica seja a principal causa de doenças cardiovasculares.

Fonte: Elaborada pelos autores.

Discussão

A senescência é um processo biológico multifatorial, que se caracteriza por diversas alterações moleculares e fisiológicas, que levam a uma perda progressiva da capacidade funcional e ao aumento da vulnerabilidade a doenças crônicas. A análise dos padrões alimentares observados nas Blue Zones, fornece um modelo viável de envelhecimento saudável, que inclui fatores dietéticos, comportamentais e sociais atuando em conjunto na modulação dos mecanismos biológicos da senescência celular, atuando diretamente no estresse oxidativo, inflamação crônica de baixo grau e o envelhecimento celular. Os principais achados literários reforçam que os hábitos alimentares ricos em alimentos vegetais, leguminosas, cereais integrais, fitoquímicos e compostos bioativos, como os praticados nas Blue Zones, tem potencial de exercer um papel protetor tanto na prevenção de doenças quanto na regulação de processos celulares associados ao envelhecimento [10,3,5,6].

Na análise dos estudos incluídos nesta revisão, observou-se que os padrões alimentares das Blue Zones apresentam características consistentes relacionadas à longevidade e à saúde geral. Estudos de revisão sistemática e narrativa destacam que dietas baseadas em alimentos minimamente processados, ricas em vegetais, leguminosas e cereais integrais, aliadas à moderação no consumo de proteínas animais, estão associadas a melhores desfechos de saúde ao longo da vida [6-9,11,13]. Além disso, a convivência social e fatores ambientais parecem exercer papel mediador na manutenção de hábitos alimentares saudáveis [12-14].

Alguns estudos observaram especificamente os efeitos de compostos bioativos, como polifenóis presentes em alimentos típicos das Blue Zones, sugerindo potencial ação antioxidante e anti-inflamatória, capaz de retardar processos de envelhecimento [15,16]. Da mesma forma, revisões narrativas indicam que padrões alimentares inspirados em dietas mediterrânea e japonesa contribuem para a prevenção de doenças cardiovasculares e para a longevidade, por meio de efeitos metabólicos, imunológicos e comportamentais [17,18].

Além dos padrões alimentares, fatores antropométricos e hábitos diários, como prática de atividade física leve e interação social, aparecem como elementos complementares à manutenção da saúde e desempenho funcional em populações longevas [19]. No entanto, observa-se que a maioria dos estudos se concentra em análises descritivas e revisões de literatura, sendo necessárias pesquisas longitudinais e ensaios clínicos que permitam compreender os mecanismos biológicos e sociais que mediam a relação entre dieta e longevidade.

Conclusão

Os padrões alimentares observados nas Blue Zones estão associados a uma maior longevidade e melhor qualidade de vida, especialmente quando caracterizados pelo consumo predominante de alimentos minimamente processados, vegetais, leguminosas e cereais integrais, aliados à moderação no consumo de proteínas animais. Além dos aspectos dietéticos, fatores sociais, ambientais e comportamentais, como interação comunitária e prática de atividade física leve, surgem como elementos complementares na promoção da saúde e do envelhecimento saudável.

Embora os estudos revisados apontem relações promissoras entre dieta, bioativos presentes em alimentos típicos das Blue Zones e desfechos de saúde, observa-se uma predominância de análises descritivas e revisões narrativas, ressaltando a necessidade de pesquisas longitudinais e ensaios clínicos que investiguem os mecanismos biológicos e sociais envolvidos. Dessa forma, a compreensão aprofundada dos padrões alimentares das Blue Zones pode orientar estratégias nutricionais e políticas de saúde voltadas para o envelhecimento saudável em diferentes contextos populacionais.

Conflitos de interesse

Os autores declaram não haver conflito de interesse.

Financiamento

Financiamento próprio.

Contribuição dos autores

Concepção e desenho da pesquisa: Tavares BVP, Condurú T; Redação do manuscrito: Tavares BVP, Condurú T; Revisão do manuscrito quanto ao conteúdo intelectual importante: Tavares BVP, Condurú T.

Referências

1. Carvalho JAM, Garcia RA. The aging process in the Brazilian population: a demographic approach. Cad Saúde Pública [Internet]. 2003 May-Jun [cited 2025 Oct 30];19(3):725-33. Available from: https://pubmed.ncbi.nlm.nih.gov/12806475/ doi:10.1590/s0102-311x2003000300005.

2. Baltes PB, Smith J. Novas fronteiras para o futuro do envelhecimento: da velhice bem-sucedida do idoso jovem aos dilemas da Quarta Idade. A Terceira Idade [Internet]. 2006 [cited 2025 Oct 30];17(36):7-31. Available from: https://pesquisa.bvsalud.org/portal/resource/pt/lil-439342

3. Meccariello R, D’Angelo S. Impact of polyphenolic-food on longevity: an elixir of life. an overview. Antioxidants (Basel, Switzerland) [Internet]. 2021 Mar 24 [cited 2025 Oct 30];10(4):507. Available from: https://doi.org/10.3390/antiox10040507

4. Coppe JP, Desprez PY, Krtolica A, Campisi J. The senescence-associated secretory phenotype: the dark side of tumor suppression. Annual Review of Pathology [Internet]. 2010 [cited 2025 Oct 30];5:99–118. Available from: https://doi.org/10.1146/annurev-pathol-121808-102144

5. Birch J, Gil J. Senescence and the SASP: many therapeutic avenues. Genes Dev [Internet]. 2020 [cited 2025 Oct 30];34(23–24):1565–1576. Available from: https://doi.org/10.1101/gad.343129.120

6. Franceschi C, Garagnani P, Parini P, Giuliani C, Santoro A. Inflammaging: a new immune-metabolic viewpoint for age-related diseases. Nat Rev Endocrinol [Internet]. 2018 [cited 2025 Oct 30];14:576–590. Available from: https://doi.org/10.1038/s41574-018-0059-4

7. López-Otín C, Blasco MA, Partridge L, Serrano M, Kroemer G. The hallmarks of aging. Cell [Internet]. 2013 [cited 2025 Oct 30];153(6):1194–1217. Available from: https://doi.org/10.1016/j.cell.2013.05.039

8. Dahlgren G, Whitehead M. Policies and strategies to promote social equity in health. Institute for Future Studies [Internet]. 1991 [cited 2025 Oct 30];27(1):4-41. Available from: http://s2.medicina.uady.mx/observatorio/docs/eq/li/Eq_2007_Li_Dahlgren.pdf

9. Buettner D. Zonas Azuis: descubra como viver mais e melhor com o segredo das pessoas mais saudáveis do mundo. 1st ed. São Paulo: Editora Planeta; 2018.

10. Buettner D. The Blue Zones Kitchen: 100 Recipes to Live to 100. Washington (DC): National Geographic; 2019.

11. Pes GM, Dore MP, Poulain M. Diet and longevity in the Blue Zones: a set-and-forget issue?. Maturitas [Internet]. 2022 [cited 2025 Oct 30];164:31-37. Available from: https://doi.org/10.1016/j.maturitas.2022.06.004

12. Santos HD, Fraser GE, Knutsen R, Knutsen S, Jacobsen BK, Bennett H, et al. Living longer and lifestyle: a report on the oldest of the old in the Adventist Health Study-2. JAR Life [Internet]. 2025 Apr 11 [cited 2025 Oct 30];14:100010. Available from: https://doi.org/10.1016/j.jarlif.2025.100010

13. Bernardi E, Visioli F. Fostering wellbeing and healthy lifestyles through conviviality and commensality: underappreciated benefits of the Mediterranean Diet. Nutr Res [Internet]. 2024 [cited 2025 Oct 30];126:46-57. Available from: https://doi.org/10.1016/j.nutres.2024.03.007

14. Aliberti SM, Capunzo M. The power of environment: a comprehensive review of the exposome’s role in healthy aging, longevity, and preventive medicine-lessons from Blue Zones and Cilento. Nutrients [Internet]. 2025 Feb 18 [cited 2025 Oct 30];17(4):722. Available from: https://doi.org/10.3390/nu17040722

15. Aliberti SM, D’Angelo S, Vetrani C, Capunzo M. A narrative review exploring the similarities between Cilento and the already defined ‘Blue Zones’ in terms of environment, nutrition, and lifestyle: can Cilento be considered an undefined ‘Blue Zone’? Nutrients [Internet]. 2024 Mar 2 [cited 2025 Oct 30];16(5):729. Available from: https://doi.org/10.3390/nu16050729

16. Tsoupras A, Lordan R, Zabetakis I. Inflammation, not cholesterol, is a cause of chronic disease. Nutrients [Internet]. 2018 May 12 [cited 2025 Oct 30];10(5):604. Available from: https://doi.org/10.3390/nu10050604

17. Murphy KJ, Parletta N. Implementing a Mediterranean-style diet outside the Mediterranean region. Curr Atheroscler Rep [Internet]. 2018 May 4 [cited 2025 Oct 30];20(6):28. Available from: https://doi.org/10.1007/s11883-018-0732-z

18. Gupta UC, Jain A, Chawla R, Sharma RS, Singh M, Singh H, et al. An evidence base for heart disease prevention using a Mediterranean diet comprised primarily of vegetarian food. Recent Adv Food Nutr Agric [Internet]. 2023 [cited 2025 Oct 30];14(3):135-143. Available from: https://doi.org/10.2174/2772574X14666230725094910

19. Dominguez LJ, Veronese N, Barbagallo M. Nutrition, physical activity, and other lifestyle factors in the prevention of cognitive decline and dementia. Nutrients [Internet]. 2021 Nov 15 [cited 2025 Oct 30];13(11):4080. Available from: https://doi.org/10.3390/nu13114080