REVISÃO
A utilização de cartilha como tecnologia educacional em saúde: tendências na produção científica nacional
Ana Graciele de Freitas Gomes1, Taís Carpes Lanes1, Graziele de Lima Dalmolin1, Katiane Sefrin Speroni1, Mariângela Herzog1
1Universidade Federal de Santa Maria (UFSM), Santa Maria, RS, Brasil
Recebido em: 29 de Julho de 2025; Aceito em: 22 de Agosto de 2025.
Correspondência: Taís Carpes Lanes, taislanes_rock@hotmail.com
Como citar
Gomes AGF, Lanes TC, Dalmolin GL, Speroni KS, Herzog M. A utilização de cartilha como tecnologia educacional em saúde: tendências na produção científica nacional. Enferm Bras. 2025;24(4):2702-2723. doi:10.62827/eb.v24i4.4081
Introdução: A cartilha é considerada uma tecnologia leve de educação, capaz de dialogar com diferentes públicos e realidades socioculturais, favorecendo o empoderamento dos sujeitos e o incentivo à autonomia no cuidado à saúde. Objetivo: Descreveu-se as tendências das produções brasileiras de teses e dissertações, na área das Ciências da Saúde, acerca da construção de cartilhas como Tecnologia educacional. Métodos: Revisão narrativa desenvolvida a partir da questão: “Quais as tendências nacionais de Teses e Dissertações acerca da construção de cartilhas como Tecnologias Educacionais?”. A coleta ocorreu na base de dados Catálogo de Teses e Dissertações da Coordenação de Aperfeiçoamento de Pessoal de Nível Superior. A coleta de dados se deu no mês de junho de 2024. Os critérios de inclusão foram estudos sobre construção e/ou validação de Tecnologias educacionais em formato de cartilha no contexto hospitalar. Foram excluídos os estudos que não atendiam à pergunta de revisão e critérios apresentados. A análise dos resultados de maneira descritiva e emprego de frequências absolutas (n) e relativas (%). Resultados: Foram incluídos 22 estudos, destes 21 eram dissertações e uma tese. Dentre as cartilhas educativas, foram construídas para mães, pais e/ou cuidadores de crianças com alguma condição crônica (31,8%, n=7) e para pacientes adultos com alguma doença crônica (22,7%, n=5). Outros três estudos para ações de promoção da segurança do paciente, incluindo a prevenção de quedas e cirurgia segura. Conclusão: Construção de cartilhas é uma produção atual, desenvolvidas, majoritariamente, em universidades públicas na área da Saúde da Criança e do Adolescente e para mães, pais e/ou cuidadores de crianças com alguma condição crônica, sendo desenvolvidas, predominantemente, em Programa de Pós-Graduação em Enfermagem.
Palavras-chave: Tecnologia Educacional; Enfermagem; Ciências da Saúde.
The use of cartilha as educational technology: trends in national scientific production
Introduction: The card is considered a mild educational technology, capable of dialogue with different audiences and sociocultural realities, favoring the empowerment of subjects and the incentive to autonomy rather than health care. Objective: Identify the trends in Brazilian production of theses and dissertations, in the area of Health Sciences, regarding the construction of books as educational technology. Methods: Narrative review developed from the quest: “What are the national tendencies of Teses e Dissertações sobre da construção de cartilhas como Tecnologias Educacionais?” The queue is based on data Catalog of Theses and Dissertações da Coordenação de Aperfeiçoamento de Pessoal de Nível Superior. The end result is due no later than June 2024. The criteria include studies on construction and/or validation of educational technologies in chart format in the hospital context. Studies that do not address the review question and criteria presented are excluded. To analyze two results in a descriptive manner and using absolute (n) and relative frequencies (%). Foram included 22 studies, of these 21 were dissertações and one these. Results: Within the educational cards, forums built for more, countries and/or caregivers of children with some chronic condition (31.8%, n=7) and for adult patients with some chronic disease (22.7%, n=5). Other three studies for patient safety promotion actions, including stay prevention and safe surgery. Conclusion: Construction of cards is a current product, developed, predominantly, in public universities in the area of Child and Adolescent Health and for more, country and/or caregivers of children with some chronic conditions, being developed, predominantly, in Post-Graduation Program in Enfermagem
Keywords: Educational Technology; Nursing; Health Sciences.
A utilización de cartilha como tecnologia educacional: tendências na produção científica nacional
Introducción: El folleto se considera una tecnología educativa ligera, capaz de interactuar con diferentes públicos y realidades socioculturales, fomentando el empoderamiento de las personas y fomentando la autonomía en la atención médica. Objetivo: Este estudio describe las tendencias en tesis y disertaciones brasileñas en el campo de las Ciencias de la Salud en cuanto al desarrollo de folletos como Tecnologías Educativas. Metodos: Esta revisión narrativa se desarrolló con base en la pregunta: “¿Cuáles son las tendencias nacionales en tesis y disertaciones respecto al desarrollo de folletos como Tecnologías Educativas?”. La recolección de datos se realizó en la base de datos del Catálogo de Tesis y Disertaciones de la Coordinación para la Formación del Personal de Educación Superior. La recolección de datos tuvo lugar en junio de 2024. Los criterios de inclusión fueron estudios sobre el desarrollo y/o validación de tecnologías educativas en formato de folleto en el contexto hospitalario. Se excluyeron los estudios que no cumplieron con la pregunta y los criterios de la revisión. Los resultados se analizaron descriptivamente y se utilizaron frecuencias absolutas (n) y relativas (%). Resultados: Se incluyeron veintidós estudios, de los cuales 21 eran disertaciones y una tesis. Entre los folletos educativos, los desarrollados fueron para madres, padres y/o cuidadores de niños con alguna condición crónica (31.8%, n=7) y para pacientes adultos con alguna enfermedad crónica (22.7%, n=5). Otros tres estudios se centraron en acciones para promover la seguridad del paciente, incluyendo la prevención de caídas y la cirugía segura. Conclusión: El desarrollo de folletos es una producción actual, desarrollada principalmente en universidades públicas en el área de Salud Infantil y Adolescente, y para madres, padres y/o cuidadores de niños con alguna condición crónica, y se desarrolla predominantemente en Programas de Posgrado en Enfermería.
Palabras-clave: Tecnología Educacional; Enfermería; Ciencias de la Salud.
A tecnologia tem sido reconhecida como importante ferramenta no ensino, sendo utilizada nas últimas décadas nos segmentos educacionais, tornando a aprendizagem mais dinâmica e interativa, com o uso de novos instrumentos. Novos parâmetros para o processo ensino-aprendizagem estão surgindo, modificando a forma de se construir o conhecimento e transformando tanto a metodologia do ensino como o papel do educador e sua relação com os educandos [1,2]. Atualmente, algumas ferramentas de ensino estão sendo inseridas como importantes mecanismos de construção de conhecimento, chamadas de Tecnologias Educacional (TE). Estas, são conceituadas como um conjunto sistemático de conhecimentos científicos que tornam possível o planejamento, a execução, o controle e o acompanhamento envolvendo todo o processo educacional formal e informal [1,2].
Dessa forma, coloca o profissional de saúde como moderador do processo de ensino-aprendizagem ao mesmo tempo em que insere o educando como protagonista na criação conjunta do conhecimento. Nesse contexto, torna-se necessário a implantação de um processo educativo que dê conta do conteúdo específico e favoreça o uso da vertente educativa e de tecnologias, de forma participativa e democrática com os diferentes grupos populacionais [1-3].
As cartilhas educativas configuram-se como importantes TE, especialmente no contexto da educação básica e de programas formativos. Elas são recursos didáticos elaborados com o objetivo de facilitar a compreensão de conteúdos por meio de uma linguagem simples, ilustrações e sequências pedagógicas bem estruturadas. Consideradas tecnologias instrucionais, as cartilhas representam uma forma acessível e eficiente de mediar o processo de ensino e aprendizagem na área da saúde, contribuindo para a construção do conhecimento e capacitação tanto dos profissionais de saúde, quanto de pacientes e familiares. Mesmo em meio ao avanço das tecnologias digitais, as cartilhas continuam sendo ferramentas relevantes, podendo ser utilizadas tanto no formato impresso quanto em versões digitais interativas [3].
Investir em estudos acerca de cartilhas educativas é justificada pela importância desses materiais como ferramentas de promoção da educação em saúde, prevenção de doenças e incentivo a práticas de autocuidado dos pacientes. As cartilhas são recursos acessíveis, de fácil compreensão e ampla aplicabilidade, capazes de atingir diferentes públicos, incluindo comunidades com baixo nível de escolaridade ou com dificuldades de acesso a informações de qualidade, desde cartilhas que se utilizam tanto da comunicação verbal quanto não verbal [4-5]. Identificou-se e descreveu-se as tendências das produções brasileiras de teses e dissertações, na área das Ciências da Saúde, acerca da construção de cartilhas como TE.
Trata-se de uma revisão narrativa, desenvolvida a partir da questão: “Quais as tendências nacionais de Teses e Dissertações acerca da construção de cartilhas como Tecnologias Educacionais?”. A coleta ocorreu na base de dados Catálogo de Teses e Dissertações da Coordenação de Aperfeiçoamento de Pessoal de Nível Superior (CAPES), vinculada ao Ministério da Educação.
A coleta de dados se deu no mês de junho de 2024, sem recorte temporal e com recorte por grande área específica, buscando abranger os estudos produzidos pelas Ciências da Saúde e multidisciplinares. A busca foi realizada online no site da CAPES, que disponibiliza o catálogo em regime de domínio público. Utilizou-se os descritores “tecnologia educacional” e “cartilha” no campo de busca, mediante o emprego do operador booleano “AND”.
Foram considerados critérios de inclusão os estudos que contemplavam no título a palavra “cartilha”, com resumos completos disponíveis e relacionados com a temática (construção e/ou validação de TE no formato de cartilha) no contexto hospitalar. Foram excluídos os estudos que não atendiam à pergunta de revisão e critérios apresentados.
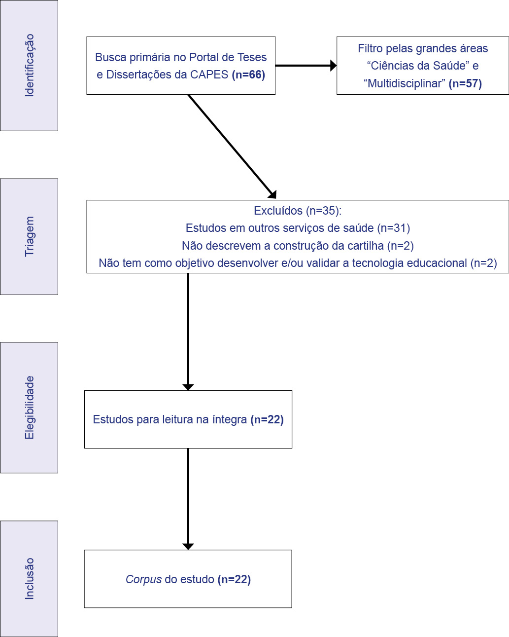
A busca inicial apresentou 66 resultados. Após a aplicação do filtro pelas grandes áreas do conhecimento “Ciências da Saúde” e “Multidisciplinar”, obteve-se 57 estudos, conforme representado na Figura 1.

Fonte: autores, 2024.
Figura 1 - Fluxograma da seleção de teses e dissertações brasileiras do Portal de Teses e Dissertações da CAPES
Conforme exposto no fluxograma (Figura 1), dos 66 estudos encontrados aplicou-se o filtro por grande área do conhecimento (Ciências da Saúde e multidisciplinar) e foram lidos os títulos e resumos das 57 teses e dissertações brasileiras. Destas, foram selecionadas 24 produções (21 dissertações e 3 teses) obtidas nos Programas de Pós-graduação stricto sensu, que atenderam os critérios de inclusão estabelecidos e compuseram o corpus dessa revisão narrativa.
Após a seleção dos estudos, realizou-se uma leitura crítica. Para a organização e compreensão das produções selecionadas, elaborou-se uma ficha de seleção das unidades de análise, sendo extraídas as seguintes informações: identificação das produções; grau acadêmico (D=dissertação de mestrado; T=tese de Doutorado), título, ano de defesa e Programa de Pós-Graduação. Ademais, foram sintetizadas as demais variáveis para análise, tais como: Instituição de ensino, objetivo do estudo, método, etapas de desenvolvimento, população-alvo, cenário e principais resultados sobre a construção da cartilha.
Realizou-se a análise dos resultados de maneira descritiva por meio de frequências absolutas (n) e relativas (%). Visto ser um estudo de revisão narrativa da literatura, não se fez necessária aprovação pelo Comitê de Ética em Pesquisa. Todas as informações obtidas a partir das produções do corpus deste estudo foram extraídas e apresentadas de maneira fidedigna aos estudos.
Quanto à caracterização dos 22 estudos analisados, obteve-se o predomínio de dissertações (95,5%, n=21), seguido pelas teses (4,5%, n=1). Dos estudos, predominaram aqueles desenvolvidos em universidades públicas do país (federais e estaduais) (95,4%, n=21), sendo que 1 (4,5%) foram elaborados em universidades privadas.
No Quadro 1 são apresentadas as caracterizações das produções.
Quadro 1 - Caracterização das produções de teses e dissertações incluídos no corpus da revisão (n=22)
|
Id |
Título |
Ano de defesa |
Programa de Pós-Graduação e instituição |
|
D1 [6] |
Desenvolvimento e validação de uma cartilha educativa sobre câncer infanto-juvenil |
2016 |
Mestrado Profissional em saúde da criança e do adolescente/ Universidade Estadual do Ceará (Fortaleza/CE) |
|
D2 [7] |
Cartilha educativa para promoção do autocuidado em hanseníase |
2016 |
Mestrado Profissional em Saúde da Família/ Fundação Oswaldo Cruz (FIOCRUZ) |
|
D3[ 8] |
Validação de cartilha educativa direcionada a idosos com insuficiência cardíaca |
2019 |
Mestrado em Enfermagem/ Universidade Regional do Cariri (URCA) |
|
D4 [9] |
Cartilha de orientações para famílias de crianças com cardiopatias congênitas |
2016 |
Mestrado em Enfermagem/ Universidade de São Paulo |
|
D5 [10] |
Construção e validação de cartilha educativa para o autocuidado com os pés de pessoas com diabetes |
2015 |
Mestrado em Cuidados Clínicos em Enfermagem e Saúde/ Universidade Estadual do Ceará |
|
D6 [11] |
Construção e validação de cartilha educativa para orientação dos pais sobre asma na infância |
2016 |
Mestrado em Enfermagem/ Universidade Federal do Ceará |
|
D7 [12] |
Construção e validação de uma cartilha educativa sobre cuidados no perioperatório da cirurgia bariátrica |
2015 |
Mestrado em Enfermagem/ Universidade de Federal do Ceará |
|
D8 [13] |
Construção de cartilha sobre complicações crônicas em Diabetes Mellitus tipo 2 |
2023 |
Mestrado Profissional em Tecnologia e inovação em Enfermagem/ Universidade de Federal do Ceará |
|
D9 [14] |
Construção e validação de cartilha educativa para prevenção de quedas em idosos |
2017 |
Mestrado em Enfermagem/ Universidade de Federal do Ceará |
|
D10 [15] |
Construção e validação de cartilha educativa para pais de crianças cardiopatas |
2017 |
Mestrado em Enfermagem/ Universidade de Federal do Ceará |
|
D11 [16] |
Desenvolvimento de cartilha com orientações sobre os cuidados com a pele de pessoas com radiodermite |
2023 |
Mestrado Profissional em Enfermagem/ Universidade do Vale do Rio dos Sinos – UNISINOS – RS |
|
D12 [17] |
Educação em saúde para crianças diabéticas por meio de cartilha educativa e abordagem lúdica |
2017 |
Mestrado em Biociências/ Universidade Estadual do Oeste do Paraná (Paraná) |
|
D13 [18] |
Construção e validação de cartilha educativa para orientação das mães sobre os cuidados pós-transplante cardíaco pediátrico |
2015 |
Mestrado em Enfermagem/ Universidade Federal do Ceará |
|
D14 [19] |
Desenvolvimento e validação de cartilha educativa sobre prematuridade |
2022 |
Mestrado Profissional em Enfermagem/ Fundação Universidade Federal de Ciências da Saúde de Porto Alegre (Porto Alegre – RS) |
|
D15 [20] |
Cartilha sobre a assistência de enfermagem ao paciente com sepse e choque séptico baseada no modelo conceitual de Myra Levine |
2021 |
Mestrado em Enfermagem/ Universidade Regional Do Cariri (URCA) |
|
D16 [21] |
Educação e Saúde para pacientes vítimas de escalpelamento em Tratamento Hospitalar: elaboração e validação de cartilha educativa |
2018 |
Mestrado Profissional em Gestão e saúde na Amazônia/ Fundação Santa Casa de Misericórdia do Pará |
|
D17 [22] |
Construção de uma cartilha educativa sobre segurança do paciente na unidade de recuperação pós-anestésica |
2022 |
Mestrado em Enfermagem/ Universidade Federal do Paraíba |
|
D18 [23] |
Cartilha “Aprendendo melhor a cuidar de si” para o autocuidado do cuidador de adoecidos pelo câncer |
2021 |
Mestrado em Enfermagem/ Universidade Federal do Pará |
|
T2 [24] |
Construção e validação de cartilha educativa para a prevenção de infecções transmitidas por contato: estudo experimental randomizado controlado |
2019 |
Doutorado em Cuidados Clínicos em Enfermagem e Saúde/ Universidade Estadual do Ceará |
|
D19 [25] |
Elaboração e validação de cartilha educativa sobre o manejo da hiper-reatividade brônquica para cuidadores de crianças com displasia broncopulmonar |
2019 |
Mestrado Profissional em Saúde da criança e do adolescente/ Universidade Estadual do Ceará |
|
D20 [26] |
Desenvolvimento e validação de uma cartilha para promoção do envolvimento de acompanhantes na segurança do paciente em unidades de terapia intensiva neonatal |
2022 |
Mestrado em Enfermagem/ Universidade Federal de Minas Gerais |
|
D21 [27] |
Avaliação prospectiva da compreensão do paciente candidato a transplante de medula óssea pré e pós implementação de uma cartilha educativa |
2023 |
Mestrado Profissional em ciência aplicada à qualificação médica/ Universidade Estadual de Campinas |
Fonte: Autores, 2024.Legenda: Id: identificação; D: dissertação; T: tese.
Quanto à distribuição regional das pesquisas, verificou-se que a centralidade de estudos produzidos na região do Nordeste (54,5%, n=12) principalmente no Estado do Ceará pela Universidade Federal do Ceará [11-15,18], Universidade Estadual do Ceará [6,10,25], Universidade Regional do Cariri [8,20], seguido pelo Estado da Paraíba [22]. Após, encontram-se as regiões Sudeste [7,9,26,27] (18,2%, n=4) Sul [16-17,19] (13,6%, n=3), Norte [21,23] (9,1%, n=2).
Sobre o ano de defesa das dissertações e tese analisadas, houve equiparação com os estudos produzidos nos últimos 5 anos (2019 a 2023) (50%, n=11) com estudos entre 2019 [8,24-25], 2021 [20, 25], 2022 [19,22,26] a 2023 [13,16,27] e os estudos anteriores (2015 à 2018). Outrossim, o ano de início de produções na grande área de Ciências da saúde, sobre TE e cartilhas, foi em 2015 [10,12,18], seguido por 2016 [6-7,9,11], 2017 [14-15,17,23] e 2018 [21], o que reforça que o desenvolvimento de tecnologias educacionais com a proposição de cartilhas é uma tendência atual brasileira.
A seguir, apresenta-se no Quadro 2 uma síntese do corpus (n=22) com os principais resultados sobre a construção de cada cartilha.
Quadro 2 - Síntese do corpus dos estudos com os principais resultados (n=22)
Legenda: D=dissertação; T=tese; Fonte: Autores, 2024.
Quanto à área de concentração dos estudos brasileiros, predominaram estudos na Saúde da Criança e do Adolescente (40,9%, n=9) que perpassam também por suas famílias [6,9,12,15,17,18,25]. Em segundo lugar, foi evidenciada a prevalência de cartilhas voltadas para a prevenção e/ou tratamento das Doenças Crônico não-transmissíveis (DCNT) (22,7%, n=5) [11,13,17,12,23], especialmente Diabetes Mellitus (12,5%, n=3) [11,13,17], obesidade com o tratamento mediante cirurgia bariátrica (9,1%, n=2)[12,23]. Também os estudos abordaram a segurança do paciente [14,22,26] (13,6%, n=3).
Também se obteve estudos em temas relacionados à Saúde do Idoso [8,15], às doenças infectocontagiosas [7,24], cuidados paliativos oncológicos [23], materno-infantil [19] sepse ou choque séptico [20], transplante de células-tronco hematopoiéticas [27], escalpelamento [21] e cuidados com a pele na prevenção de radiodermatite [16].
Quanto ao método, prevaleceram os estudos metodológicos (77,3%, n=17) [6,8,16,18,22,25,26]. Nestes, foram realizadas as etapas de encontros (oficinas e grupos focais) para o conhecimento das demandas educacionais do público-alvo; levantamento bibliográfico por meio de revisão de literatura; validação de conteúdo e aparência junto a juízes e representantes do público-alvo e, por último a validação (22,7%, n=5) [6,8,15,16,18]. Também se evidenciou o uso dos estudos metodológicos ancorados nos pressupostos adaptados de Echer, o qual segue etapas pré-definidas [29] (18,2%, n=4) [6,12,15,18] e o referencial de Pasquali (4,5%, n=1) [26].
Contudo, pode-se perceber que a etapa de levantamento bibliográfico dos 17 estudos metodológicos foi realizada em 36,7% (n=8) por meio de estudos de revisão, principalmente a Revisão Integrativa (RI) [11-13,15,19-20,22,26]. As etapas subsequentes dos estudos metodológicos foram realizadas com a técnica de entrevistas (22,7%, n=5) [7,11,14,21-22], as quais subsidiaram a construção e a validação posterior das cartilhas.
Os estudos que, além de construírem a cartilha, realizaram a validação (68,2%, n=15), utilizaram o Índice de Validade de Conteúdo (IVC) como preconizado, sendo considerado um valor de no mínimo 80% de concordância entre especialistas [6,8-13,15-16,18-21,25-26].
Outro achado relevante diz respeito ao uso da avaliação da adequação da cartilha através do Suitability Assessment of Materials (SAM) (18,2%, n=4) [14-15,25,26]. Adicionalmente ao estudo metodológico, dois estudos descreveram a utilização do método misto [13,24] e outro a abordagem quanti-quali [21].
No item método, foram desenvolvidos dois estudos qualitativos [7, 17] com o uso da Pesquisa-Ação [7] e da abordagem descritivo-exploratória [17]. Nestes, os instrumentos para coleta de dados foram rodas de conversa [7], encontros em grupos [17], entrevista semiestruturada [7] ou formulário estruturado [17].
Também foram desenvolvidas duas dissertações com abordagem quantitativa [23, 27] (9,1%, n=2). Nestas, foram utilizados instrumentos para análise de variáveis como ansiedade, qualidade de vida e específico para cirurgia bariátrica [23], bem como para análise antes e depois da implementação da cartilha para os pacientes candidatos à transplante de medula óssea [27].
Conforme previsto em estudos de construção de TE, 77,3% (n=17) das cartilhas foram readequadas no decorrer das pesquisas. Esta reestruturação foi tanto do texto (substituição de expressões, reelaboração e substituições de frases, acréscimo de informações, linguagem e revisão gramatical), como das ilustrações [6,8-16,18-22,25-26] (77,3%, n=17).
Quanto ao público-alvo, as dissertações e teses brasileiras analisadas foram, predominantemente, voltadas para mães, pais e/ou cuidadores de crianças com alguma condição crônica (31,8%, n=7) [6,11-12,15,17-18,25] e para pacientes adultos com alguma doença crônica (22,7%, n=5) [7,13-14,23,27]. Após, as TE foram produzidas para pacientes com doenças agudas [16,21], idosos [8,15], correspondendo a 9,1% cada (n=2). As demais cartilhas foram voltadas para pacientes infantis em processo de alta hospitalar [10], prematuros [19] e população em geral [9], correspondendo a 4,5% cada (n=1).
Um resultado importante diz respeito que três estudos foram direcionados para ações de promoção da segurança do paciente no âmbito hospitalar [15,22,26]. Destes, um estudo abordou a meta internacional de prevenção de quedas [15], um estudo foi relativo à cirurgia segura [22] e outro para auxiliar no apoio ao conhecimento e envolvimento de acompanhantes na segurança do paciente neonatal [26]. Somente dois estudos foram direcionados para os(as) Enfermeiros(as) [20,22] no manejo da sepse e choque séptico [20] e sobre a assistência qualificada e segura na unidade de recuperação pós-anestésica [22].
Outro achado importante diz respeito à prevalência de estudos desenvolvidos em Programa de Pós-Graduação em Enfermagem (59,1%, n=13) [8-12,14-16,18-20,22-23]. Esse resultado reforça que as TE, especialmente as cartilhas, são produzidas por Enfermeiros(as) para fortalecer tanto a assistência de enfermagem nas diferentes fases do ciclo vital que perpassam desde o nascimento [19,25], infância [6,11-12,17-18], vida adulta [7,11,14,16,20-21,23] e idosos [8,15].
Sabe-se que as tecnologias leves são consideradas atributos da relação humana do cuidado, reconhecidas na área da Enfermagem como o conjunto de relações que resumem o cuidar em si, cuja relação entre o profissional e o cliente acontece de forma direta, com conexão interpessoal, isto é, troca de aprendizado entre os envolvidos. Dentre essas, os estudos mostram que há diversas nomenclaturas para as TE [6,8] que também são chamadas de educativas [9]. O que não difere, entre os estudos, diz respeito à finalidade das TE em constituírem instrumentos facilitadores do processo ensino-aprendizagem, promovendo o desenvolvimento de conhecimentos e habilidades para o cuidado [6,8].
Definem-se também como um conjunto sistemático de conhecimentos científicos que tornam possível o planejamento, a execução, o controle e o acompanhamento envolvendo todo o processo educacional formal e informal [9]. Portanto, as TE constituem instrumentos promissores que estimulam atividades de educação em saúde, e reconhecendo a importância do seu uso com enfoque na promoção da saúde [9].
Desse modo, este estudo de tendência possibilitou identificar que o uso de materiais educativos contribuiu para o processo de educação e orientação em saúde, beneficiando tanto os familiares como os profissionais, durante os períodos de orientação. Com destaque para as cartilhas, as quais constituem ferramentas de auxílio nesse processo, sendo importante para a promoção da saúde, da autonomia e da segurança do paciente e familiar por permitir melhor preparo do indivíduo para a vivência de alguma doença aguda ou crônica, o que pode contribuir para o empenho no autocuidado e na adaptação ao pós-operatório [3].
As cartilhas analisadas no corpus dessa revisão destinaram-se, majoritariamente, para a educação em saúde dos pais e/ou acompanhantes de crianças ou adolescentes com alguma condição crônica [6,9-12,15,17-18,25]. Estas foram principalmente Diabetes Mellitus [11,13,17], obesidade [12,23] e cardiopatia [15]. Esse achado reforça a importância do uso de recursos lúdicos para cada população específica, sendo entregues aos pais durante o processo de internação dos(as) filhos(as), oportunizando que fizessem a leitura e esclarecem dúvidas com a equipe multiprofissional, antes do momento da alta hospitalar [6,9,11].
Nesse ínterim, encontra-se a utilização de cartilhas pelo profissional enfermeiro, sendo que esta ferramenta oportuniza mediar o processo de ensino e aprendizagem à pessoa com alguma patologia. Os benefícios da utilização dessa TE incluem o incentivo ao autocuidado em indivíduos com Diabetes Mellitus [10], contribuindo no controle dos níveis glicêmicos, da doença como um todo e na prevenção de complicações, como o pé diabético [10].
Outro resultado diz respeito à construção das cartilhas ter sido realizada, por meio dos estudos metodológicos. Estes destinam-se ao desenvolvimento de instrumentos, investigação dos meios de aquisição e disposição de dados e direcionamento de pesquisas, bem como validação e da avaliação de instrumentos de pesquisa [28].
Neste, preconiza-se que a investigação ocorra nas seguintes etapas: 1) Revisão da literatura para levantamento dos itens que compõe o protocolo; 2) Construção do protocolo e fluxograma junto à equipe de trabalho; 3) Organização da primeira versão do protocolo; 4) Validação da primeira versão ao comitê de especialistas para análise da adequação do conteúdo; 5) Elaboração da segunda versão do protocolo; 6) Pré-teste do instrumento na população-alvo; 7) Construção da versão final do protocolo e 8) Implantação do protocolo [28].
Também foi encontrado que quatro dos estudos metodológicos analisados foram ancorados nos pressupostos adaptados de Echer [6,12,15,18]. Esta autora possui experiência na construção de manuais de orientação para o cuidado e orienta que estes sigam as etapas: elaboração do projeto de desenvolvimento e submissão à um Comitê de Ética e Pesquisa; busca na literatura especializada em conhecimento científico; transformação das informações obtidas em uma linguagem acessível; qualificação do manual e, por último, a avaliação por profissionais de diferentes áreas (saúde, educação, relações-públicas e letras) [29].
Nesse contexto, Echer (2005) [29] orienta que a construção desses materiais deve possuir embasamento científico sobre o tema que será trabalhado, com uma linguagem acessível, informações pertinentes, considerando a participação dos profissionais envolvidos, assim como dos pacientes e familiares e, por fim, da necessidade constante de atualização dos mesmos, além da convicção de que o rigor científico é indispensável para garantir a sua qualidade [29].
Ademais, a construção das cartilhas ocorreu após busca na literatura, principalmente por meio de estudos de revisão integrativa [11-13,15,19-20,22,26]. Este predomínio pode ser justificado por este tipo de revisão permitir a síntese de múltiplos estudos publicados e possibilita conclusões gerais a respeito de uma área particular de conhecimento. Além disso, é considerada uma ferramenta importante que fornece subsídios para o aprimoramento da assistência à saúde, a partir de resultados de pesquisas [30].
Entretanto, destaca-se a pouca aplicabilidade da revisão narrativa [16] como uma das etapas do estudo metodológico, considerando que esse tipo de revisão não objetiva classificar os níveis de evidências dos estudos encontrados e, com isso, recomendá-los para a prática clínica. Contudo, a revisão narrativa caracteriza-se por apresentar uma temática mais aberta, sem uma questão de pesquisa específica e bem delimitada, não exigindo um protocolo rígido e nem buscas em fontes específicas [30].
Portanto, este tipo de pesquisa utiliza uma vasta bibliografia, como livros, artigos científicos, teses e dissertações, manuais e normas técnicas. Visa também, revelar as coerências e as contradições sobre o tema, além de oferecer explicações sobre conceitos, métodos, descobertas e conclusões dos estudos pesquisados [30].
Outra técnica de coleta de dados que foi utilizada para a construção das cartilhas, dentro dos estudos metodológicos, diz respeito à entrevistas com pais e/ou cuidadores de crianças para descobrir o conhecimento dos mesmos e quais suas demandas em relação à cada temática. Foi elaborada com linguagem e ilustrações simples, claras, atraentes e que retratassem a realidade, com o intuito de promover a identificação do público-alvo com o material educativo [9,11].
Outra evidência encontrada foi a inclusão do público-alvo na participação da validação das cartilhas analisadas, de diferentes níveis de instrução, possibilitando avaliar se a TE desenvolvida está adequada em relação à clareza e compreensão da linguagem e das ilustrações, bem como se o conteúdo considerado relevante para transmissão de conhecimentos e sensibilização à promoção de mudança de comportamentos [10].
As teses e dissertações brasileiras analisadas produziram cartilhas que foram consideradas como materiais válidos e confiáveis para o contexto e público a que se destinavam. Destarte, há a necessidade da utilização de TE validadas cientificamente, que possam favorecer o conhecimento, assimilação e incorporação dos cuidados adequados para prevenção de complicações relacionadas aos agravos identificados e que estas tecnologias sejam adequadas para a realidade cultural e social [12].
Contudo, como nenhum conhecimento produzido é finito, o corpus desse estudo sinaliza para a necessidade de revisões e atualizações contínuas mediante o surgimento de novas diretrizes e protocolos referentes à cada temática (câncer [6,23], hanseníase [7], insuficiência cardíaca [8], cardiopatias [9,15,18], diabetes mellitus [10,13,17], doenças respiratórias na infância [11,25], obesidade [12], prevenção de quedas [14], radiodermatite [16], prematuridade [19], sepse [21], infecções [24], transplante de medula óssea [27] e segurança do paciente [26].
Além disso, após a construção das cartilhas analisadas, os autores recomendaram novos estudos para avaliar a eficácia do material educativo no conhecimento, atitude e prática do público-alvo antes e após o uso da tecnologia. Torna-se importante avaliar se a cartilha promoverá mudança de comportamento e impactos positivos no controle ou prevenção do agravo investigado [11-12].
A tendência na produção de teses e dissertações brasileiras, em cursos de pós-graduação das Ciências da saúde, acerca das tecnologias educacionais, com a construção de cartilhas, aponta para uma produção atual, com produção predominantemente no Nordeste. Ainda, estas 22 produções foram desenvolvidas, majoritariamente, em universidades públicas brasileiras, voltados para a área da Saúde da Criança e do Adolescente e para mães, pais e/ou cuidadores de crianças com alguma condição crônica, sendo desenvolvidas, predominantemente, em Programa de Pós-Graduação em Enfermagem.
No que tange ao método, era esperado que estudos que objetivaram a construção e validação de cartilhas utilizassem o metodológico. Nestes, as etapas predominantes foram a revisão integrativa, entrevistas e grupos focais. Também é uma tendência a utilização do IVC e, também a avaliação da adequação da cartilha através do SAM.
Contudo, é unânime que a construção de cartilhas serve como um meio de aproximação entre pacientes, pais e/ ou cuidadores e os profissionais de saúde, haja vista que as TE promovem autonomia do sujeito e estabelecem laços interativos na troca de saberes, proporcionando melhoria das condições de saúde e doença de forma individual e coletiva. Nesse sentido, evidencia-se o potencial de estudos que produzem TE, pois estes tornam a relação profissional-cliente mais dinâmica e prazerosa. Assim, é válida e necessária a produção de tecnologias para propagação da educação em saúde com intuito de promover qualidade de vida e contribuir para a evolução da enfermagem enquanto ciência.
Conflitos de interesse
Os autores declaram não haver conflitos de interesse.
Fontes de financiamento
Esta pesquisa não recebeu qualquer financiamento externo por meio público, comercial ou não governamental.
Contribuição dos autores
Concepção e desenho da pesquisa: Dalmolin GL, Gomes AGF; Análise e interpretação dos dados: Lanes TC, Dalmolin GL, Gomes AGF; Redação do manuscrito: Dalmolin GL, Gomes AGF; Lanes TC; Speroni KS; Herzog M; Revisão crítica do manuscrito quanto ao conteúdo intelectual importante: Dalmolin GL, Gomes AGF; Lanes TC; Speroni KS; Herzog M.
Referências
1. Salbego C, Nnietsche EA. Praxis Model for Technology Development: a participatory approach. Rev Esc Enferm USP [Internet]. 2023 [cited 2025 Jul 8];57:e20230041. Available from: https://www.scielo.br/j/reeusp/a/YvD9V7bZM4f3FydwHWY3N8q/. doi:10.1590/1980-220X-REEUSP-2023-0041en
2. Teixeira E, Mota VMSS. Tecnologias educacionais em foco. São Paulo: Difusão Editora; 2011.
3. Sparapani V de C, Souza AIJ de, Anders JC, Coelho PJ, Kuerten RP. Modelo teórico-metodológico de elaboração e validação de tecnologia educacional para a área da enfermagem. Revista Baiana de Enfermagem [Internet]. 2023 [cited 2025 Jul 10]; 37. Available from: https://periodicos.ufba.br/index.php/enfermagem/article/view/54361. doi: 10.18471/rbe.v37.54361
4. Brunner B, Ebner M. “The synergy of educational technologies and self-regulated learning: a systematic scoping literature review.” International Conference on Interactive Collaborative Learning. Cham: Springer Nature Switzerland [Internet]. 2025 [cited 2025 Jul 11]; 1261:301-315.Available from: https://www.academia.edu/128334800/The_Synergy_of_Educational_Technologies_and_Self_Regulated_Learning_A_Systematic_Scoping_Literature_Review. doi: 10.1007/978-3-031-85649-530
5. Nur AA, Suroso J. “Enhancing Nurses’ Proficiency: A Study on the Impact of Caring Education Booklets.” Proceedings Series on Health & Medical Sciences. 2024; 231-235.
6. Oliveira RS. Desenvolvimento e validação de uma cartilha educativa sobre câncer infantojuvenil. 2016. 163 f. Dissertação (Mestrado Acadêmico ou Profissional em 2016) - Universidade Estadual do Ceará [Internet]. 2016 [cited 2025 Jul 2]. Available from: http://siduece.uece.br/siduece/trabalhoAcademicoPublico.jsf?id=88324.
7. Martins RMG. Cartilha educativa para promoção do autocuidado em hanseníase. 2016. Dissertação (Mestrado Profissional em Saúde da Família) - Universidade Regional do Cariri – URCA [Internet]. 2016 [cited 2025 Jul 1]. Available from: https://sucupira-legado.capes.gov.br/sucupira/public/consultas/coleta/trabalhoConclusao/viewTrabalhoConclusao.jsf?popup=true&id_trabalho=5158788.
8. Vieira NR. Validação de cartilha educativa direcionada a idosos com insuficiência cardíaca. 2019. Dissertação (Mestrado em Enfermagem) - Universidade Regional do Cariri – URCA [Internet]. 2019 [cited 2025 Jul 2]. Available from: https://sucupira-legado.capes.gov.br/sucupira/public/consultas/coleta/trabalhoConclusao/viewTrabalhoConclusao.jsf?popup=true&id_trabalho=7656977.
9. Missiaggia LPS. Cartilha de orientações para famílias de crianças com cardiopatias congênitas. 2016. Dissertação (Mestrado em Enfermagem) – Universidade de São Paulo – Campus Ribeirão Preto [Internet]. 2016 [cited 2025 Jul 12]. Available from: https://sucupira-legado.capes.gov.br/sucupira/public/consultas/coleta/trabalhoConclusao/viewTrabalhoConclusao.jsf?popup=true&id_trabalho=4013345.
10. Galdino YLS. Construção e validação de cartilha educativa para o autocuidado com os pés de pessoas com diabetes. 2015. Dissertação (Mestrado em Cuidados Clínicos em Enfermagem e Saúde) – Universidade Estadual do Ceará [Internet]. 2015 [cited 2025 Jul 5]. Available from: https://sucupiralegado.capes.gov.br/sucupira/public/consultas/coleta/trabalhoConclusao/viewTrabalhoConclusao.jsf?popup=true&id_trabalho=2140898.
11. Araújo MM. Construção e validação de cartilha educativa para orientação dos pais sobre asma na infância. 2016. Dissertação (Mestrado em Enfermagem) – Universidade Federal do Ceará [Internet]. 2016 [cited 2025 Jul 6]. Available from: https://sucupira-legado.capes.gov.br/sucupira/public/consultas/coleta/trabalhoConclusao/viewTrabalhoConclusao.jsf?popup=true&id_trabalho=4014077.
12. Barros LM. Construção e validação de uma cartilha educativa sobre cuidados no perioperatório da cirurgia bariátrica. 2015. Dissertação (Mestrado em Enfermagem) - Universidade Federal do Ceará [Internet]. 2015 [cited 2025 Jul 7]. Available from: https://sucupiralegado.capes.gov.br/sucupira/public/consultas/coleta/trabalhoConclusao/viewTrabalhoConclusao.jsf?popup=true&id_trabalho=1582700.
13. Cavalcante CWC. Construção de cartilha sobre complicações crônicas em Diabetes Mellitus tipo 2. 2023. Dissertação (Mestrado Profissional em Tecnologia e Inovação em Enfermagem) – Universidade de Fortaleza [Internet]. 2023 [cited 2025 Jul 15]. Available from: https://sucupira-legado.capes.gov.br/sucupira/public/consultas/coleta/trabalhoConclusao/viewTrabalhoConclusao.jsf?popup=true&id_trabalho=14340884
14. Moreira AMA. Construção e validação de cartilha educativa para prevenção de quedas em idosos. 2017. Dissertação (Mestrado em Enfermagem) - Universidade Federal do Ceará [Internet]. 2017 [cited 2025 Jul 25]. Available from: https://sucupira-legado.capes.gov.br/sucupira/public/consultas/coleta/trabalhoConclusao/viewTrabalhoConclusao.jsf?popup=true&id_trabalho=4993302
15. Bastos LF. Construção e validação de cartilha educativa para pais de crianças cardiopatas. 2017. Dissertação (Mestrado em Enfermagem) - Universidade Federal do Ceará [Internet]. 2017 [cited 2025 Jul 22]. Available from: https://sucupira-legado.capes.gov.br/sucupira/public/consultas/coleta/trabalhoConclusao/viewTrabalhoConclusao.jsf?popup=true&id_trabalho=5622573
16. Scienza APM. Desenvolvimento de cartilha com orientações sobre os cuidados com a pele de pessoas com radiodermite. 2023. Dissertação (Mestrado Profissional em Enfermagem) – Universidade do Vale do Rio dos Sinos [Internet]. 2023 [cited 2025 Jul 14]. Available from: https://sucupiralegado.capes.gov.br/sucupira/public/consultas/coleta/trabalhoConclusao/viewTrabalhoConclusao.jsf?popup=true&id_trabalho=13912684
17. Hermes TSV. Educação em saúde para crianças diabéticas por meio de cartilha educativa e abordagem lúdica. 2017. Dissertação (Mestrado em Biociências) – Universidade Estadual do Oeste do Paraná [Internet]. 2017 [cited 2025 Jul 5]. Available from: https://sucupiralegado.capes.gov.br/sucupira/public/consultas/coleta/trabalhoConclusao/viewTrabalhoConclusao.jsf?popup=true&id_trabalho=5824913
18. Souza SMF. Construção e validação de cartilha educativa para orientação das mães sobre os cuidados pós-transplante cardíaco pediátrico. 2015. Dissertação (Mestrado em Enfermagem) - Universidade Federal do Ceará [Internet]. 2015 [cited 2025 Jul 4]. Available from: https://sucupiralegado.capes.gov.br/sucupira/public/consultas/coleta/trabalhoConclusao/viewTrabalhoConclusao.jsf?popup=true&id_trabalho=2498181
19. Oliveira BV. Desenvolvimento e validação de cartilha educativa sobre prematuridade. 2022. Dissertação (Mestrado Profissional em Enfermagem) - Universidade Federal de Ciências da Saúde de Porto Alegre [Internet]. 2022 [cited 2025 Jul 14]. Available from: https://sucupira-legado.capes.gov.br/sucupira/public/consultas/coleta/trabalhoConclusao/viewTrabalhoConclusao.jsf?popup=true&id_trabalho=11916231
20. Moreira DAA. Cartilha sobre a assistência de enfermagem ao paciente com sepse e choque séptico baseada no modelo conceitual de Myra Levine. 2021. Dissertação (Mestrado em Enfermagem) – Universidade Regional do Cariri [Internet]. 2021 [cited 2025 Jul 10]. Available from: https://sucupira-legado.capes.gov.br/sucupira/public/consultas/coleta/trabalhoConclusao/viewTrabalhoConclusao.jsf?popup=true&id_trabalho=10684360
21. Rodrigues EV. Educação e saúde para pacientes vítimas de escalpelamento em tratamento hospitalar: elaboração e validação de cartilha educativa. 2018. Dissertação (Mestrado Profissional em Gestão e Saúde na Amazônia) - Fundação Santa Casa de Misericórdia do Pará [Internet]. 2018 [cited 2025 Jul 15]. Available from: https://sucupira-legado.capes.gov.br/sucupira/public/consultas/coleta/trabalhoConclusao/viewTrabalhoConclusao.jsf?popup=true&id_trabalho=7827601
22. Viana MML. Construção de uma cartilha educativa sobre segurança do paciente na unidade de recuperação pós-anestésica. 2022. Dissertação (Mestrado em Enfermagem) - Universidade Federal da Paraíba - Campus João Pessoa [Internet]. 2022 [cited 2025 Jul 12]. Available from: https://sucupiralegado.capes.gov.br/sucupira/public/consultas/coleta/trabalhoConclusao/viewTrabalhoConclusao.jsf?popup=true&id_trabalho=11960522
23. Vale JMM. Cartilha “Aprendendo melhor a cuidar de si” para o autocuidado do cuidador de adoecidos pelo câncer. 2021. Dissertação (Mestrado em Enfermagem) - [Instituição não especificada] [Internet]. 2021 [cited 2025 Jul 1]. Available from: https://sucupira-legado.capes.gov.br/sucupira/public/consultas/coleta/trabalhoConclusao/viewTrabalhoConclusao.jsf?popup=true&id_trabalho=11028221
24. Souza NPG. Construção e validação de cartilha educativa para a prevenção de infecções transmitidas por contato: estudo experimental randomizado controlado. 2019. Tese (Doutorado em Cuidados Clínicos em Enfermagem e Saúde) – Universidade Estadual do Ceará [Internet]. 2019 [cited 2025 Jul 13]. Available from: https://sucupira-legado.capes.gov.br/sucupira/public/consultas/coleta/trabalhoConclusao/viewTrabalhoConclusao.jsf?popup=true&id_trabalho=9134685
25. Ribeiro AJV. Elaboração e validação de cartilha educativa sobre o manejo da hiper-reatividade brônquica para cuidadores de crianças com displasia broncopulmonar. 2019. Dissertação (Mestrado Profissional em Saúde da Criança e do Adolescente) – Universidade Estadual do Ceará [Internet]. 2019 [cited 2025 Jul 16]. Available from: https://sucupira-legado.capes.gov.br/sucupira/public/consultas/coleta/trabalhoConclusao/viewTrabalhoConclusao.jsf?popup=true&id_trabalho=892951
26. Oliveira JA. Desenvolvimento e validação de uma cartilha para promoção do envolvimento de acompanhantes na segurança do paciente em unidades de terapia intensiva neonatal. 2022. Dissertação (Mestrado em Enfermagem) – Universidade Federal de Minas Gerais [Internet]. 2022 [cited 2025 Jul 8]. Available from: https://sucupira-legado.capes.gov.br/sucupira/public/consultas/coleta/trabalhoConclusao/viewTrabalhoConclusao.jsf?popup=true&id_trabalho=12937443
27. Filgueiras IBR. Avaliação prospectiva da compreensão do paciente candidato a transplante de medula óssea pré e pós implementação de uma cartilha educativa. 2023. Dissertação (Mestrado Profissional em Ciência Aplicada à Qualificação Médica) – Universidade Estadual de Campinas [Internet]. 2023 [cited 2015 Jul 25]. Available from: https://sucupira-legado.capes.gov.br/sucupira/public/consultas/coleta/trabalhoConclusao/viewTrabalhoConclusao.jsf?popup=true&id_trabalho=14061548
28. Polit DF, Beck CT. Fundamentos de Pesquisa em Enfermagem: avaliação de evidências para a prática da enfermagem. 9. ed. Porto Alegre: Artmed, 2019.
29. Echer IC. Elaboração de manuais de orientação para o cuidado em saúde. Rev. Latino-Am. Enfermagem [Internet]. 2005 [cited 2025 Jul 9]; 13(5): 754-757. Available from: https://www.scielo.br/j/rlae/a/6ZJ3s4DtMzZvSJn4JbpD3WB/abstract/?lang=pt doi: https://doi.org/10.1590/S0104-11692005000500022
30. Mendes KDS, Silveira RC de CP, Galvão CM. Revisão integrativa: método de pesquisa para a incorporação de evidências na saúde e na enfermagem. Texto contexto - enferm [Internet]. 2008 [cited 2025 Jul 20]; 17(4):758–64. Available from: https://www.scielo.br/j/tce/a/XzFkq6tjWs4wHNqNjKJLkXQ/?format=html&lang=pt. doi: https://doi.org/10.1590/S0104-07072008000400018