Enferm Bras. 2025;24(4):2679-2690
doi: 10.62827/eb.v24i4.4079

REVISÃO

Avaliação dos serviços de saúde infantil na atenção primária: Revisão de literatura

Vanessa Gross1, Leonardo Bigolin Jantsch1, Nathália Huffell Boézzio1

1Universidade Federal de Santa Maria, Palmeira das Missões, RS, Brasil

Recebido em: 2 de Julho de 2025; Aceito em: 21 de Julho de 2025.

Correspondência: Leonardo Bigolin Jantsch, leonardo.jantsch@ufsm.br

Como citar

Gross V, Jantsch LB, Boézzio NH. Avaliação dos serviços de saúde infantil na atenção primária: Revisão de literatura. Enferm Bras. 2025;24(4):2679-2690. doi:10.62827/eb.v24i4.4079

Resumo

Introdução: A avaliação dos serviços de saúde infantil na Atenção Primária à Saúde (APS) é essencial para garantir um cuidado de qualidade. Objetivo: Descrever as produções científicas de pós-graduação brasileiras acerca da avaliação dos serviços de saúde infantil na Atenção Primária. Métodos: Trata-se de uma pesquisa bibliográfica, do tipo narrativa da literatura, que empregou a busca de informações no Catálogo de Teses e Dissertações do Portal da Coordenação de Aperfeiçoamento de Pessoal de Nível Superior (CAPES). Para a busca na base de dados foram utilizados os descritores em português “saúde da criança”, “atenção primária à saúde” e “avaliação dos serviços de saúde”, separadas pelo operador booleano AND. A busca foi realizada no mês de junho de 2024, sem recorte temporal. Para seleção dos estudos foram adotados os critérios de inclusão: teses e dissertações nacionais, sem restrição de área de conhecimento e sem recorte temporal, que respondessem à pergunta de revisão, o que permitiu identificar a tendência das produções na referida temática. Os critérios de exclusão foram: estudos não disponíveis no Catálogo de Teses e Dissertações da CAPES e produções científicas que não foram executadas na APS. Resultados: Foram selecionadas doze produções, oito dissertações de mestrado e quatro teses de doutorado, provenientes, majoritariamente, de programas de Pós-Graduação em Enfermagem. A região centro-oeste foi a única que não evidenciou nenhum estudo e a região Sul concentrou a maior parte deles. A abordagem metodológica predominante foi a quantitativa e o principal instrumento de avaliação utilizado foi o Primary Care Assessment Tool. Conclusão: A qualidade da assistência à saúde da criança na Atenção Primária ainda se encontra aquém do ideal, indicando a necessidade de melhorar os serviços oferecidos na APS, incluindo o fortalecimento da rede de atenção voltada para as crianças e a qualificação dos profissionais.

Palavras-chave: Saúde da Criança; Atenção Primária à Saúde; Pesquisa sobre Serviços de Saúde.

Abstract

Assessment of child health services in primary care: Literature review

Introduction: The evaluation of child health services in Primary Health Care (PHC) is essential to ensure quality care. Objective: To describe Brazilian postgraduate scientific productions related to the evaluation of child health services in Primary Health Care. Methods: This is a bibliographic research, using a narrative literature review approach, based on a search for information in the CAPES Theses and Dissertations Catalog (Coordination for the Improvement of Higher Education Personnel). The search strategy employed the Portuguese descriptors “saúde da criança” (child health), “atenção primária à saúde” (primary health care), and “avaliação dos serviços de saúde” (health services evaluation), combined using the Boolean operator AND. The search was conducted in June 2024, with no time restriction. The inclusion criteria were: national theses and dissertations, with no restriction on the field of knowledge and without a time limit, that addressed the review question, which allowed the identification of trends in scientific production on the topic. Exclusion criteria included: studies not available in the CAPES Theses and Dissertations Catalog and scientific works not conducted within the scope of PHC. Results: Twelve studies were selected, including eight master’s dissertations and four doctoral theses, most of which originated from Nursing postgraduate programs. The Midwest region was the only one that did not present any studies, while the South region concentrated the majority of them. The predominant methodological approach was quantitative, and the main evaluation tool used was the Primary Care Assessment Tool (PCAT). Conclusion: The quality of child health care in Primary Health Care remains below ideal standards, indicating the need to improve the services offered in PHC, including the strengthening of the child care network and the qualification of health professionals.

Keywords: Child Health; Primary Health Care; Health Services Research.

Resumen

Evaluación de los servicios de salud infantil en la atención primaria: Revisión de la literatura

Introducción: La evaluación de los servicios de salud infantil en la Atención Primaria de Salud (APS) es esencial para garantizar una atención de calidad. Objetivo: Describir la producción científica de posgrado brasileña sobre la evaluación de los servicios de salud infantil en la Atención Primaria. Métodos: Se trata de una investigación bibliográfica, de tipo narrativo de la literatura, que utilizó la búsqueda de información en el Catálogo de Tesis y Disertaciones del Portal de la Coordinación de Perfeccionamiento del Personal de Nivel Superior (CAPES). Para la búsqueda en la base de datos se utilizaron los descriptores en portugués “saúde da criança” (salud del niño), “atenção primária à saúde” (atención primaria de salud) y “avaliação dos serviços de saúde” (evaluación de los servicios de salud), separados por el operador booleano AND. La búsqueda se realizó en junio de 2024, sin recorte temporal. Para la selección de los estudios se adoptaron los siguientes criterios de inclusión: tesis y disertaciones nacionales, sin restricción del área del conocimiento y sin límite de tiempo, que respondieran a la pregunta de revisión, lo que permitió identificar la tendencia de la producción sobre el tema. Los criterios de exclusión fueron: estudios no disponibles en el Catálogo de Tesis y Disertaciones de CAPES y producciones científicas que no fueron realizadas en el ámbito de la APS. Resultados: Se seleccionaron doce estudios, ocho disertaciones de maestría y cuatro tesis doctorales, provenientes en su mayoría de programas de posgrado en Enfermería. La región Centro-Oeste fue la única que no presentó ningún estudio, mientras que la región Sur concentró la mayoría de ellos. El enfoque metodológico predominante fue el cuantitativo y el principal instrumento de evaluación utilizado fue el Primary Care Assessment Tool (PCAT). Conclusión: La calidad de la atención a la salud infantil en la Atención Primaria aún está por debajo de lo ideal, lo que indica la necesidad de mejorar los servicios ofrecidos en la APS, incluyendo el fortalecimiento de la red de atención dirigida a los niños y la cualificación de los profesionales.

Palabras-clave: Salud Infantil; Atención Primaria de Salud; Investigación sobre Servicios de Salud.

Introdução

A infância representa um importante marco do desenvolvimento dinâmico e contínuo das habilidades humanas, caracterizado por aquisições físicas, cognitivas, sociais e emocionais [1]. O desenvolvimento na primeira infância tem se tornado uma prioridade crescente no cenário global de saúde, enfatizando a necessidade de assegurar a proteção e a sobrevivência das crianças, bem como, a promoção de seu pleno desenvolvimento, especialmente daquelas que vivem em contextos mais vulneráveis [2]. A eficiência das ações voltadas para a saúde infantil abrange a integralidade do cuidado, assegurando o direito das crianças a serem assistidas de maneira satisfatória, levando em conta suas demandas e necessidades por meio de serviços de saúde organizados em todos os níveis de atenção [3].

No Brasil, ao longo dos anos, diferentes legislações foram implementadas buscando assegurar a proteção à saúde da criança. Entre essas, estão a Constituição Federal Brasileira de 1988 [4], o Estatuto da Criança e do Adolescente de 1990 [5] e a Política Nacional de Atenção Integral à Saúde da Criança (PNAISC), instituída em 2015 no âmbito do Sistema Único de Saúde (SUS) [6]. No que diz respeito a uma das iniciativas mais recentes, a PNAISC, objetiva promover a integralidade do cuidado na primeira infância e acolher às populações mais vulneráveis, visando facilitar condições de vida, desde o período gestacional, para essa parcela da população [7].

Nesse sentido, a Atenção Primária à Saúde (APS) desempenha um papel fundamental no cuidado à saúde infantil e garantia dos direitos dessa população. Ela é responsável por desenvolver ações de promoção da saúde e prevenção de doenças, além de ofertar consultas programáticas de pré-natal e puericultura. Essas ações contribuem diretamente para a diminuição da taxa de mortalidade infantil e a redução de internações hospitalares [8]. Entretanto, para a manutenção de uma APS de qualidade é necessário “assegurar uma estrutura física e tecnológica apropriada, proporcionando um ambiente confortável e o fornecimento adequado de insumos para o funcionamento das unidades básicas de saúde” [9]. Problemas estruturais e de processo de trabalho afetam negativamente a qualidade da assistência prestada e os indicadores de saúde, considerando os atributos essenciais da APS, como acesso inicial, longitudinalidade, integralidade e coordenação [4].

Para tanto, a organização do processo de trabalho da equipe da APS necessita ser baseada no conhecimento de sua população. As ações em saúde não devem se restringir à medição de parâmetros antropométricos, mas sim, a avaliação integral da criança e seus familiares, atentando-se para características ambientais, sociais, culturais e econômicas do binômio mãe-filho [10].

Sob essa ótica, a pós-graduação brasileira desempenha um papel fundamental na construção do conhecimento em saúde infantil, ao fomentar a formação de profissionais altamente qualificados e promover a pesquisa científica de ponta. Programas de mestrado e doutorado são cruciais para o desenvolvimento de estudos que abordam os desafios emergentes na área, como a prevenção e tratamento de doenças neonatais, o aprimoramento das práticas clínicas e a implementação de políticas públicas voltadas para a saúde da criança [11]. Através da produção e disseminação de conhecimento científico, a pós-graduação contribui significativamente para a inovação, o desenvolvimento de novas tecnologias e a melhoria contínua da qualidade dos cuidados prestados à população infantil, impactando diretamente os indicadores de saúde. Nessa perspectiva, o objetivo do estudo é caracterizar as tendências da produção científica brasileira, na pós-graduação, acerca da avaliação dos serviços de saúde infantil na atenção primária.

Métodos

Trata-se de uma pesquisa bibliográfica, do tipo narrativa da literatura, que empregou a busca de informações no Catálogo de Teses e Dissertações do Portal da Coordenação de Aperfeiçoamento de Pessoal de Nível Superior (CAPES), com base em pesquisas teóricas previamente realizadas por outros autores. Os estudos de revisão narrativa permitem retratar as produções sobre o tema abordado identificando padrões e tendências. Além disso, buscam apresentar e discutir de forma abrangente o estado atual do conhecimento em um determinado assunto [12]. Esse tipo de estudo contribui para a formulação de conceitos que podem ser utilizados na área da saúde, aprimorando o conhecimento clínico e o desenvolvimento de um cuidado integral.

Inicialmente, determinou-se a questão de revisão: Quais e qual a tendência das teses e dissertações brasileiras desenvolvidas frente à avaliação dos serviços de saúde infantil na Atenção Primária? A estratégia de busca se deu pelo uso dos descritores “saúde da criança”, “atenção primária à saúde” e “avaliação dos serviços de saúde”, separadas pelo operador booleano AND. A busca foi realizada no mês de junho de 2024. Todas as informações obtidas foram extraídas dos resumos das teses e dissertações disponíveis no banco da base de dados pré-estabelecida. Por tratar-se de um estudo de tendências metodológicas, voltado à identificação de padrões, evolução temporal e características da produção acadêmica em determinado recorte temático, não se fez necessária a utilização de instrumentos de avaliação metodológica dos estudos incluídos.

Para seleção dos estudos foram adotados os critérios de inclusão: teses e dissertações nacionais, sem restrição de área de conhecimento e sem recorte temporal, que respondessem à pergunta de revisão, o que permitiu identificar a tendência temática/conceitual e metodológica das produções. Os critérios de exclusão foram: estudos não disponíveis no Catálogo de Teses e Dissertações da CAPES e produções científicas que não foram executadas na APS.

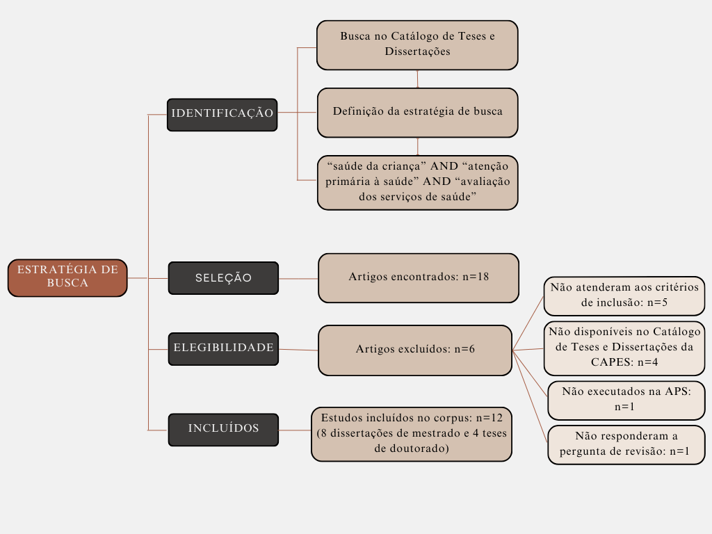
No primeiro momento, a busca resultou em 18 estudos. Desses, quatro estudos foram excluídos por não estarem disponíveis no Catálogo de Teses e Dissertações da CAPES, um estudo por não ser executado na APS e um estudo por não responder à pergunta de revisão. Cabe mencionar que não foram encontrados estudos duplicados. Assim, foram selecionados doze estudos que compuseram o corpus da pesquisa. A seguir, apresenta-se o fluxograma de seleção dos artigos (Figura 1).

Fonte: Elaborado pelos autores, 2024.

Figura 1 - Fluxograma das estratégias de busca

Para a descrição das produções selecionadas, elaborou-se um quadro sinóptico (Quadro 1) contendo as seguintes informações: tipo (tese ou dissertação); título, autor (a), ano e instituição de origem. Os estudos foram codificados pela letra “D” no caso de dissertação e letra “T” quando tese, seguido de números cardinais ordenados. Os dados foram coletados, com leitura direcionada aos elementos descritivos propostos pelo estudo, com descrição específica das variáveis de caracterização que constam no Quadro 1. para a descrição do perfil e da tendência, houve descrição das frequências absolutas e relativas, relacionadas às características dos estudos.

Os aspectos éticos foram respeitados, a medida que os autores asseguram a fidedignidade dos dados encontrados, respeitando preceitos éticos estabelecidos pelo Conselho Nacional de Saúde (CNS) por meio da Resolução nº 510/2016 trata das normas aplicáveis a pesquisas em Ciências Humanas e Sociais.

Resultados

Após uma leitura e análise detalhada de todas as informações contidas nos resumos, foi possível identificar as tendências das dissertações e teses relacionadas à avaliação dos serviços de saúde infantil na atenção primária, além de propor categorias para análise. De forma descritiva, após seleção final das produções foi descrito o quadro 1, que estabelece tipo de publicação (D ou T), título, ano, programa vinculado e instituição de ensino superior.

Quadro 1 - Quadro sinóptico. Produções selecionadas acerca da temática: Avaliação da qualidade da assistência à saúde da criança na atenção primária à saúde. Palmeira das Missões, 2024.

TIPO

TÍTULO

AUTOR

ANO

PROGRAMA

INSTITUIÇÃO

D7

Avaliação dos atributos

coordenação da atenção, orientação familiar e comunitária na Atenção Primária à saúde: a perspectiva dos cuidadores de crianças/adolescentes

Neves

2020

Enfermagem

Universidade Federal de Santa Maria

D1

Prevalência de longitudinalidade na Atenção Primária à saúde da criança

Gomes

2019

Enfermagem

Universidade

Federal de Santa Maria

D2

Prevalência do atributo acesso de primeiro contato na Atenção

Primária à saúde da criança e do adolescente

Streck

2019

Enfermagem

Universidade Federal de Santa Maria

D4

Avaliação da integralidade na Atenção Primária à saúde da 4ª coordenadoria regional de saúde do rio grande do sul: PCATool Brasil versão criança

Carvalho

2019

Enfermagem

Universidade Federal de Santa Maria

D6

Atenção à saúde da criança no Brasil: avaliação das ações desenvolvidas na Atenção Primária à saúde

Silva

2018

Enfermagem

Universidade Federal do Amazonas

T2

Avaliação da qualidade da assistência à saúde da criança na Atenção Primária à saúde no município de Diamantina, Minas Gerais, Brasil

Silva

2017

Ciências da Saúde

Universidade Federal de Minas Gerais

T3

Avaliação dos atributos da Atenção Primária à saúde da criança em Porto Velho, Rondônia

Cavalcante

2017

Enfermagem

Universidade

Federal do Rio de Janeiro

T1

Modelos de Atenção Primária à saúde da criança: análise coomparada

Santos

2016

Enfermagem

Universidade Federal da Paraíba

T4

Avaliação dos atributos da Atenção Primária à saúde da criança em unidades da estratégia saúde da família em pernambuco

Paula

2016

Saúde Integral

Instituto de Medicina Integral Professor Fernando Figueira

M8

O processo de trabalho na Atenção Primária à saúde da criança em unidade básica de saúde e unidade de saúde da família

Souza

2016

Saúde, sociedade e Endemias na Amazônia

Universidade Federal do Amazonas

D5

O processo de trabalho na Atenção Primária à saúde da criança em unidade básica de saúde e unidade de saúde da família

Finkler

2014

Biociências e Saúde

Universidade Estadual do Oeste do Paraná

D3

Avaliação da efetividade da Atenção Primária à saúde da criança em município do Sul do Brasil

Alves

2013

Enfermagem

Universidade Estadual de Londrina

Fonte: Dados da Pesquisa, 2024.

Entre os doze estudos selecionados, oito são dissertações de mestrado (66,67%) e quatro (33,33%) são resultantes de teses de doutorado. O corpus desta pesquisa foi constituído por trabalhos defendidos entre os anos de 2013 e 2020, com destaque para os anos de 2016 e 2019, com três (25%) estudos cada, seguido do ano de 2017 com dois (16,67%) estudos. Nos anos de 2013, 2014, 2018 e 2020 foi realizado apenas um (8,33%) estudo em cada ano.

As teses e dissertações são, em sua maioria, especificamente oito delas (66,67%), provenientes dos Programas de Pós-Graduação em Enfermagem. Os demais foram representados com um (8,33%) em cada: Ciências da Saúde, Biociências e Saúde, Saúde Integral e Saúde, Sociedade e Endemias na Amazônia. Em relação à região geográfica brasileira das pesquisas selecionadas, a predominância foi na região Sul, com seis (50%) estudos. Dentre as universidades que fazem parte da região Sul, destaca-se a Universidade Federal de Santa Maria (UFSM), apresentando a maioria dos estudos, especificamente quatro (33,33%) deles. Os demais foram representados pela Universidade Estadual de Londrina (UEL) e Universidade Estadual do Oeste do Paraná (UNIOESTE), com um (8,33%) estudo cada. É relevante destacar que a UFSM possui o Programa de Pós-Graduação em Enfermagem, sendo as produções selecionadas para este estudo provenientes do curso de mestrado, além do doutorado. Essa composição confirma dados estatísticos, destacando a importância desses programas na produção e aplicação do conhecimento, impulsionando avanços científicos e aplicando descobertas acadêmicas na prática profissional.

As regiões Sudeste, Nordeste e Norte foram representadas por dois (16,67%) estudos cada. Na região Sudeste, um (8,33%) estudo foi realizado pela Universidade Federal do Rio de Janeiro (UFRJ) e outro (8,33%) pela Universidade Federal de Minas Gerais (UFMG). Na região Nordeste, um (8,33%) estudo foi conduzido pela Universidade Federal da Paraíba (UFPB) e outro (8,33%) pelo Instituto de Medicina Integral Professor Fernando Figueira (IMIP). Já na região Norte, ambos os estudos (16,67%) foram desenvolvidos pela Universidade Federal do Amazonas (UFAM). Salienta-se que a região Centro-Oeste não foi representada nesta pesquisa, pois não foi identificado nenhum estudo, que respondesse aos critérios de seleção.

Discussão

No que se refere à abordagem metodológica, as produções utilizaram, majoritariamente, a metodologia quantitativa, em específico onze (91,67%) delas. A pesquisa quantitativa, de acordo com Fonseca (2002) [13], possui uma abordagem centrada na objetividade; motivada pelo positivismo, estabelece que é possível compreender a realidade embasando-se em dados brutos, coletados através de instrumentos neutros e padronizados. Ainda, para Esperón (2017) [14], mediante uma amostra, que faz referência à determinada população, esse tipo de pesquisa permite estabelecer a intensidade de correlação ou associação entre variáveis, elaborando a objetivação e generalização dos resultados. No campo da avaliação em saúde, eleger somente a abordagem quantitativa pode ser limitado e falho em razão da complexidade dos processos implicados. Portanto, a combinação de abordagens metodológicas proporciona uma análise mais robusta dos processos e fenômenos de estudos. Entretanto, observa-se que em apenas uma pesquisa foi utilizada a abordagem quanti-qualitativa [15], o que pode ter sido um fator limitante na compreensão dos processos subjacentes às avaliações dos serviços.

Primary Care Assessment Tool (PCATool) foi o principal instrumento utilizado para a avaliação da assistência à saúde da criança na APS no Brasil, estando presente em dez (83,33%) dos estudos avaliados. O PCAtool é um instrumento que permite avaliar o grau de implementação e extensão dos atributos da APS, proporcionando elementos para a qualificação deste serviço [16]. O Escore Essencial é composto pelos atributos: Grau de afiliação com serviço de saúde; Acesso de primeiro contato/Utilização; Acesso de primeiro contato/Acessibilidade; Longitudinalidade; Coordenação/Integração de cuidados; Coordenação/Sistema de informações; Integralidade dos serviços disponíveis e Integralidade dos serviços prestados. O Escore Derivado é composto pelos atributos: Orientação familiar e Orientação comunitária. Consiste em três versões (adulto, criança e profissional), possibilitando a comparação das avaliações realizadas por diversos atores e entre diferentes tipos de organização da APS [17]. Em razão de seu reconhecimento internacional, o PCAtool apresenta grandes potencialidades. Seus parâmetros de avaliação são validados e permitem aplicações em muitos países, o que possibilita a padronização e comparação do processo avaliativo em contextos distintos. Porém, a prevalência de seu cunho quantitativo pode ser considerado um fator limitante [18].

Em relação aos participantes dos estudos, sete (58,33%) foram realizadas com familiares e/ou cuidadores e dois (16,67%) estudos incluíram tanto familiares e/ou cuidadores quanto profissionais. Os demais foram representados por um estudo cada (8,33%), com os seguintes grupos: profissionais [19]; crianças e profissionais [20]; e dados secundários de sistema de informação [21]. É importante considerar a participação ativa dos usuários ao avaliar os serviços de APS, pois essa colaboração proporciona um retorno significativo, tanto para o gestor público quanto para os próprios profissionais. Dessa forma, é possível intervir e concentrar energia na melhoria dos processos e na eficiência do atendimento, garantindo qualidade aos usuários [22].

Souza (2016) [23], em sua dissertação de mestrado, ao aplicar o PCAtool com mães de crianças menores de dois anos residentes e cadastradas em uma ESF na zona Norte de Manaus, identificou que os cuidados à saúde da criança se revelam pouco efetivos, apresentando problemas referentes ao acesso e integralidade do cuidado, bem como vínculo limitado com a criança/família, havendo necessidade de reformulação das estratégias de saúde para aprimorar a qualidade do cuidado proporcionado à população infantil.

Além de avaliar o desempenho dos serviços, alguns estudos também compararam diferentes modelos de organização da APS [24]. No momento, há predominância de dois modelos de serviços que oferecem esse nível de atenção: Unidades Básicas de Saúde (UBS) e Estratégia da Saúde da Família (ESF). Ambos respeitam os princípios e diretrizes elaborados pela Política Nacional de Atenção Básica (PNAB) [25], entretanto, ao comparar esses dois modelos organizativos, observa-se que a ESF apresenta melhores resultados na avaliação de atributos da APS e mais proximidade com a orientação proposta pela PNAB. A UBS, por sua vez, permanece com foco no modelo biomédico, realizando atendimentos por especialidades em áreas mais abrangentes, com maior densidade demográfica e, consequentemente, estabelecendo pouco vínculo com os usuários. Em sua tese, Silva (2017) [26] salientou que a organização dos serviços ainda baseada no modelo biomédico de assistência compromete diretamente a qualidade da assistência à saúde, incluindo limitações acerca do acesso e integralidade da atenção à saúde da criança, bem como a ausência de abordagem familiar e comunitária.

Cabe destacar que a Constituição Federal de 1988 [4] e o SUS, instituído em 1990 [6], garantem o acesso universal e gratuito aos serviços de saúde. Pesquisas populacionais apontam um aumento na oferta a esses serviços, especialmente entre 2008 e 2013, resultado da consolidação e extensão do SUS [27]. No entanto, ampliar a prestação de serviços de saúde não é suficiente para assegurar o maior acesso, sobretudo entre as populações mais vulneráveis [28]. Ainda nessa conjuntura, e levando em conta as necessidades específicas das crianças na rede de atenção à saúde, se faz necessário a reflexão frente a diversos conceitos, incluindo a revisão das práticas e a estruturação dos serviços públicos de saúde, a redefinição das ações que promovam vínculos, autonomia e acolhimento, e um cuidado centrado na criança e sua família [29]. Melhorias ao acesso à educação, alimentação saudável e saneamento básico impulsionariam a qualidade de saúde, reduzindo consideravelmente custos em intervenções curativas [30]. Nesse sentido, torna-se essencial construir novas estratégias para a organização e o planejamento dos serviços de saúde [31]. Equipes melhores estruturadas e organizadas, que aderem a protocolos e realizam todos os registros, são capazes de viabilizar um cuidado integral de crianças e famílias, amenizando vulnerabilidades e desigualdades que possam provocar danos.

Quanto à área dos programas de pós-graduação que as produções estiveram vinculadas, é possível destacar a enfermagem, como área de maior frequência. Nessa perspectiva, cabe destacar a importância da Enfermagem brasileira enquanto ciência da saúde. Nos programas de pós-graduação, a pesquisa brasileira é amplamente reconhecida no cenário internacional devido à vasta quantidade de estudos realizados, à internacionalização da profissão e à excelência de seus pesquisadores [32].

No que tange a distribuição geográfica dos estudo, a predominância de estudos centrados nas regiões sul e sudeste, esses resultados corroboram os dados da Plataforma Lattes do CNPq, que registra o censo entre 1993 e 2016, indicando predominância de pesquisas nas regiões Sul e Sudeste [33]. É importante destacar que isso se deve, em grande parte, à concentração da maioria dos cursos de pós-graduação nessas regiões. No entanto, nos últimos anos, tem sido observado um movimento de descentralização e crescimento dos programas de pós-graduação em todas as regiões do Brasil. Após o Norte, Centro-Oeste e Sul, o Nordeste tem apresentado um aumento percentual no número de grupos de pesquisa cadastrados [33].

Reconhece-se como uma limitação de seleção deste estudo, a seleção a exclusiva da plataforma de teses e dissertações da CAPES. Contudo, essa escolha se justifica por constituir uma estratégia abrangente em nível nacional, adequada para a busca e estratificação literal dos dados.

Conclusão

As teses e dissertações evidenciaram a necessidade de melhorar os serviços oferecidos na APS, incluindo o fortalecimento da rede de atenção voltada para as crianças e a qualificação dos profissionais, buscando proporcionar um acompanhamento integral que atenda às necessidades tanto das crianças quanto de suas famílias. Notou-se uma quantidade reduzida de estudos em áreas fora das regiões Sul do país. Essas regiões tendem a abrigar populações mais vulneráveis e que enfrentam dificuldades significativas, como escassez de recursos e força de trabalho. Estudos nessas localidades podem ajudar a superar os desafios que impedem o pleno funcionamento da APS no país. Recomenda-se que estudos metodológicos e com abordagem qualitativa devem ser explorados no que tange a proposta de avaliação da atenção primária, tendo em vista a lacuna existente na literatura nacional, mesmo sendo esse objeto de estudo majoritariamente quantificável.

Conflitos de interesse

Os autores declaram não haver conflitos de interesse.

Fonte de financiamento

Esta pesquisa não recebeu qualquer financiamento externo por meio público, comercial ou não governamental.

Contribuição dos autores

Concepção e desenho da pesquisa: Gross V, Boezzio NF; Jantsch LB; Obtenção de dados: Gross V Análise e interpretação dos dados: Gross V; Jantsch, LB; Redação do manuscrito: Gross V, Boezzio NF; Jantsch LB: Revisão crítica do manuscrito quanto ao conteúdo intelectual importante: Jantsch LB.

Referências

1. Brígido TM, Santos CS, Prado TN. Infância, vulnerabilidade social e desenvolvimento humano. Rev Enferm. 2019.

2. The Lancet. Advancing early childhood development: from science to scale. Lancet. 2016;388(10063):1038–49. doi:10.1016/S0140-6736(16)31390-3.

3. Vieira AC, Silva CF, Vasconcelos MG, Oliveira MG. O desenvolvimento infantil no contexto da vulnerabilidade social. Rev Bras Crescimento Desenvolv Hum. 2019;29(2):215–23. doi:10.7322/jhgd.v29.9741.

4. Brasil. Constituição da República Federativa do Brasil de 1988. Brasília: Senado Federal; 1988.

5. Brasil. Lei nº 8.069, de 13 de julho de 1990. Dispõe sobre o Estatuto da Criança e do Adolescente e dá outras providências. Diário Oficial da União. 1990 jul 16.

6. Brasil. Ministério da Saúde. Política Nacional de Atenção Integral à Saúde da Criança: orientações para implementação. Brasília: Ministério da Saúde; 2015.

7. Brasil. Ministério da Saúde. Secretaria de Atenção à Saúde. Departamento de Atenção Básica. Saúde da Criança: crescimento e desenvolvimento. Brasília: Ministério da Saúde; 2018.

8. Organização Pan-Americana da Saúde. Atenção Primária à Saúde no Brasil: avanços e desafios. Brasília: OPAS; 2018.

9. Monteiro AR. A avaliação da criança na Atenção Básica: para além das curvas de crescimento. Rev Saúde Pública. 2020;54:35. doi:10.11606/s1518-8787.2020054002049.

10. Brasil. Ministério da Saúde. Secretaria de Atenção à Saúde. Departamento de Atenção Básica. Saúde da criança: crescimento e desenvolvimento / Ministério da Saúde. Secretaria de Atenção à Saúde. Departamento de Atenção Básica. – Brasília: Ministério da Saúde, 2012. 272 p.: il. – (Cadernos de Atenção Básica, nº 33).

11. Lacerda MR, Costenaro RG. Avaliação de produções científicas: revisão integrativa e revisão narrativa. In: Souza MT, organizador. Pesquisa social: teoria, método e criatividade. 2. ed. Porto Alegre: EdiPUCRS; 2016.

12. Carregal ACC. Produção científica da enfermagem brasileira e sua visibilidade internacional: desafios e perspectivas. Rev Bras Enferm. 2021;74(Suppl 1):e740102. doi:10.1590/0034-7167-2021-740102

13. Fonseca JJS. Metodologia da pesquisa científica. Fortaleza: UEC; 2002.

14. Esperón L. Pesquisa quantitativa: teoria e aplicação. Rio de Janeiro: FGV Editora; 2017.

15. Finkler P. Estudo quanti-qualitativo em avaliação de APS [tese]. [local desconhecido]: [editor desconhecido]; 2014.

16. Brasil. Ministério da Saúde. Manual do PCATool. Brasília: Ministério da Saúde; 2010.

17. Figueiredo M, Souza F, Costa E. Limitações e potencialidades do PCATool. Rev Bras Saúde Pública. 2022;56:30. doi:10.11606/s1518-8787.2022056004574.

18. Silva JA. Avaliação da APS com crianças e profissionais [dissertação]. [local desconhecido]: [editor desconhecido]; 2017.

19. Silva RF. Dados secundários e avaliação em saúde [dissertação]. [local desconhecido]: [editor desconhecido]; 2018.

20. Medeiros LM, Pereira AB, Miranda CS. Importância da participação dos usuários na APS. Saude Debate. 2020;44(124):856–68. doi:10.1590/0103-1104202012406.

21. Ferreira RA de A, Silva SA da, Nascimento MC do, Barbieri AF, Fioroni LN. Avaliação da atenção primária à saúde: comparação entre modelos organizativos. Interações (Campo Grande). 2022 Apr;23(2):489–503. doi: 10.20435/inter.v23i2.3246.

22. Brasil. Ministério da Saúde. Política Nacional de Atenção Básica (PNAB). Brasília, 2017; Ferreira L. Modelos organizativos da APS e avaliação. 2022.

23. Souza AB. Avaliação dos atributos essenciais da atenção básica em saúde da criança: estudo de caso no distrito de saúde norte da cidade de Manaus/AM [dissertação]. Manaus: Universidade Federal do Amazonas; 2016.

24. Silva P. Avaliação da qualidade da assistência à saúde da criança na atenção primária à saúde no município de Diamantina, Minas Gerais, Brasil [tese]. Belo Horizonte: Universidade Federal de Minas Gerais; 2017.

25. Brasil. Ministério da Saúde. Política Nacional de Atenção Básica (PNAB). Brasília: Ministério da Saúde; 2017.

26. Silva P. Avaliação da qualidade da assistência à saúde da criança na atenção primária à saúde no município de Diamantina, Minas Gerais, Brasil [tese]. Belo Horizonte: Universidade Federal de Minas Gerais; 2017.

27. Viacava F, Porto SM, Laguardia J. Desafios do acesso aos serviços de saúde. Cienc Saude Colet. 2019;24(11):4227–36. doi:10.1590/1413-812320182411.23232019.

28. Coutinho ML, Fernandes RC, Miranda SA. Revisão das práticas em saúde infantil. Rev Saude Soc. 2020;29(1):e19102. doi:10.1590/S0104-1290202019102.

29. Chapman M, Davis L, Green P. Impacto das condições sociais na saúde infantil. J Public Health (Oxf). 2023;45(2):e340–8. doi:10.1093/pubmed/fdac145.

30. Brum AP, Rocha M, Medeiros C. Estratégias para organização e planejamento em APS. Saude Pesqui. 2023;16(1):137–47. doi:10.17765/2176-9206.2023v16n1e11312

31. Furtado MCC, Rocha S, Lima RS, Silva DS. Avaliação da atenção à saúde da criança: reflexões para o cuidado integral. Cienc Saude Colet. 2018;23(10):3305–14. Doi:10.1590/1413-812320182310.21502016

32. Coordenação de Aperfeiçoamento de Pessoal de Nível Superior (CAPES). Dados dos Programas de Pós-graduação – Plataforma Sucupira. Brasília: CAPES; 2024. Disponível em: https://sucupira.capes.gov.br

33. Conselho Nacional de Desenvolvimento Científico e Tecnológico (CNPq). Diretório dos Grupos de Pesquisa no Brasil: dados estatísticos consolidados 1993–2016. Brasília: CNPq; 2024. Disponível em: http://lattes.cnpq.br